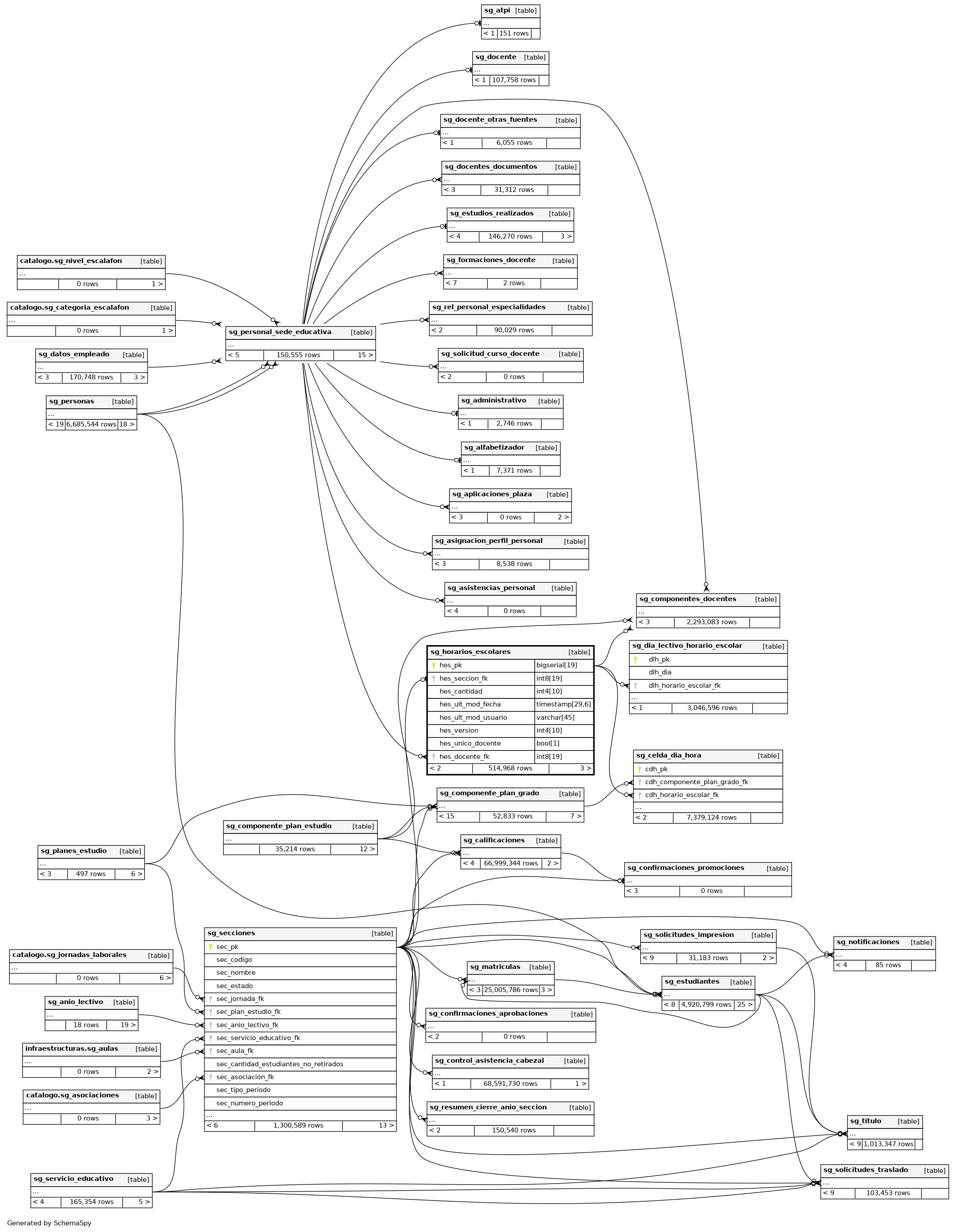
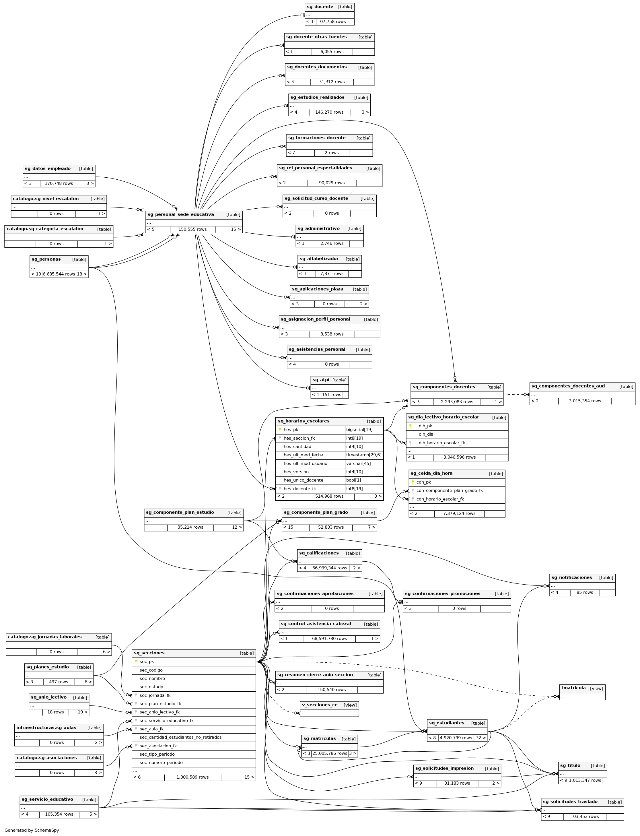
Columns
| Column | Type | Size | Nulls | Auto | Default | Children | Parents | Comments | |||||||||
|---|---|---|---|---|---|---|---|---|---|---|---|---|---|---|---|---|---|
| hes_pk | bigserial | 19 | √ | nextval('centros_educativos.sg_horarios_escolares_hes_pk_seq'::regclass) |
|
|
Número correlativo autogenerado. |
||||||||||
| hes_seccion_fk | int8 | 19 | √ | null |
|
|
Seccion de registro. |
||||||||||
| hes_cantidad | int4 | 10 | √ | null |
|
|
Cantidad de registro. |
||||||||||
| hes_ult_mod_fecha | timestamp | 29,6 | √ | null |
|
|
Última fecha en la que se modificó el registro. |
||||||||||
| hes_ult_mod_usuario | varchar | 45 | √ | null |
|
|
Último usuario que modificó el registro. |
||||||||||
| hes_version | int4 | 10 | √ | null |
|
|
Versión del registro. |
||||||||||
| hes_unico_docente | bool | 1 | √ | null |
|
|
Identifica si el horario esta asignado a un solo docente. |
||||||||||
| hes_docente_fk | int8 | 19 | √ | null |
|
|
Llave foránea que hace referencia al docente, en el caso de que el horario es impartido por un único docente. |
Indexes
| Constraint Name | Type | Sort | Column(s) |
|---|---|---|---|
| sg_horarios_escolares_pkey | Primary key | Asc | hes_pk |
| hes_seccion_uk | Must be unique | Asc | hes_seccion_fk |
| sg_horarios_escolares_docente_fk_idx | Performance | Asc | hes_docente_fk |
| sg_horarios_escolares_sec_fk_idx | Performance | Asc | hes_seccion_fk |
| sg_horarios_escolares_unico_idx | Performance | Asc | hes_unico_docente |



