Columns
| Column | Type | Size | Nulls | Auto | Default | Children | Parents | Comments | |||
|---|---|---|---|---|---|---|---|---|---|---|---|
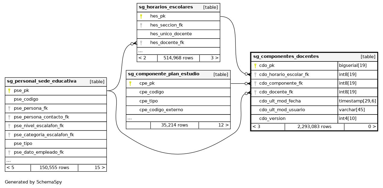
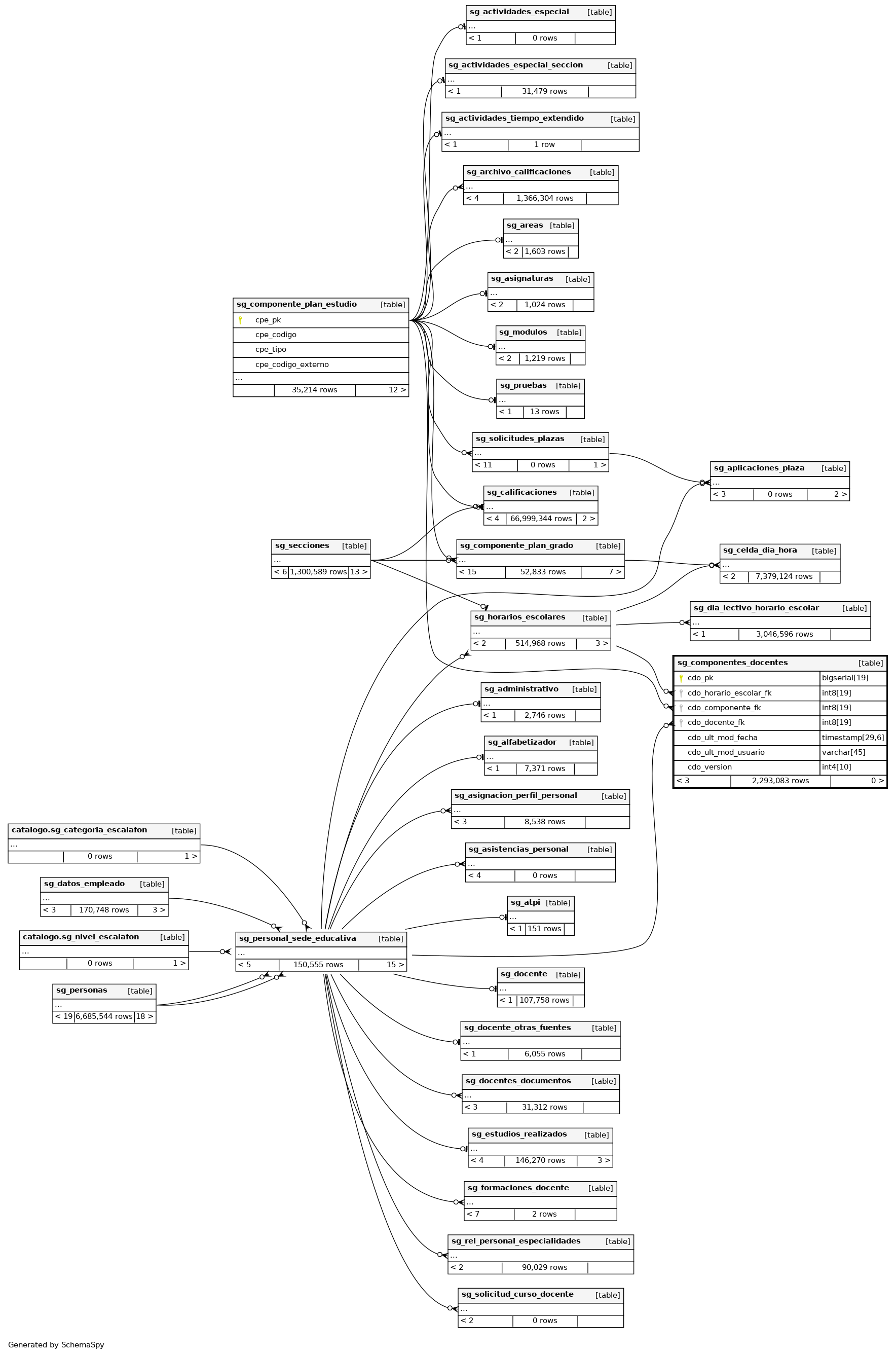
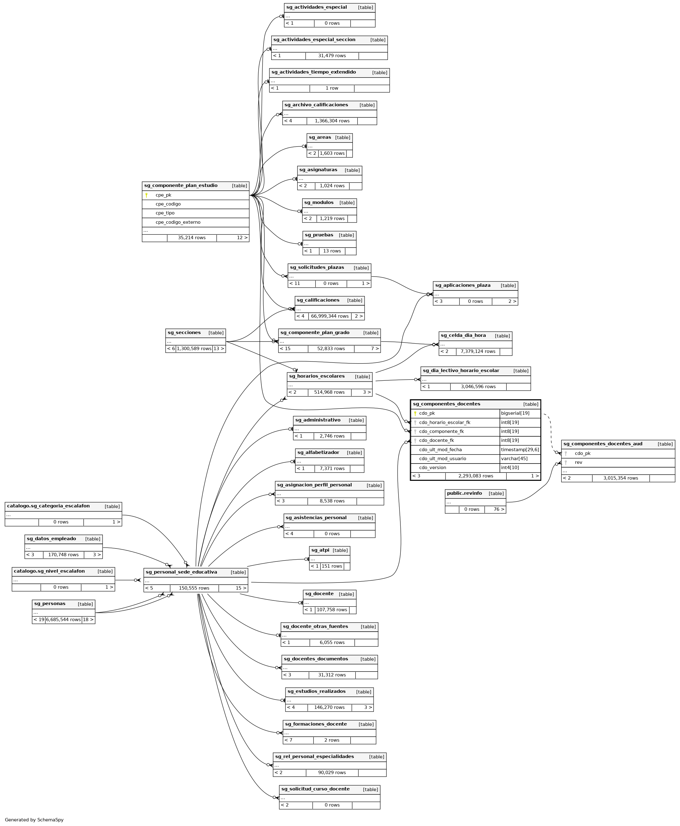
| cdo_pk | bigserial | 19 | √ | nextval('centros_educativos.sg_componentes_docentes_cdo_pk_seq'::regclass) |
|
|
Número correlativo autogenerado. |
||||
| cdo_horario_escolar_fk | int8 | 19 | √ | null |
|
|
Llave foránea que hace referencia al horario escolar. |
||||
| cdo_componente_fk | int8 | 19 | √ | null |
|
|
Llave foránea que hace referencia al componente del plan de estudio. |
||||
| cdo_docente_fk | int8 | 19 | √ | null |
|
|
Llave foránea que hace referencia al docente. |
||||
| cdo_ult_mod_fecha | timestamp | 29,6 | √ | null |
|
|
Última fecha en la que se modificó el registro. |
||||
| cdo_ult_mod_usuario | varchar | 45 | √ | null |
|
|
Último usuario que modificó el registro. |
||||
| cdo_version | int4 | 10 | √ | null |
|
|
Versión del registro. |
Indexes
| Constraint Name | Type | Sort | Column(s) |
|---|---|---|---|
| sg_componentes_docentes_pkey | Primary key | Asc | cdo_pk |
| componente_horario_docente_uk | Must be unique | Asc/Asc | cdo_horario_escolar_fk + cdo_componente_fk |
| sg_componentes_docente_componente_fk_idx | Performance | Asc | cdo_componente_fk |
| sg_componentes_docente_horario_fk_idx | Performance | Asc | cdo_horario_escolar_fk |
| sg_componentes_docente_personal_fk_idx | Performance | Asc | cdo_docente_fk |



