Columns
| Column | Type | Size | Nulls | Auto | Default | Children | Parents | Comments | |||
|---|---|---|---|---|---|---|---|---|---|---|---|
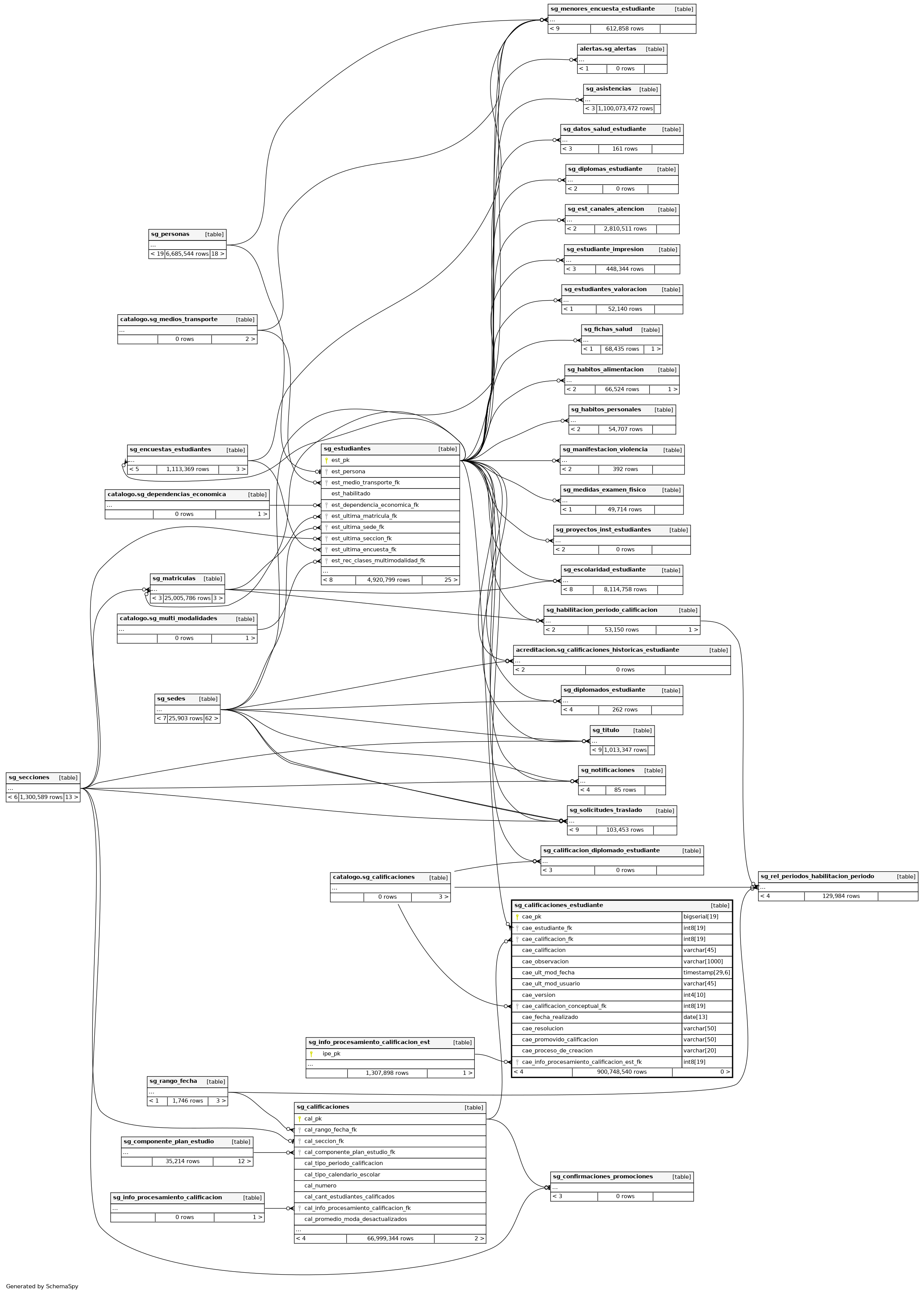
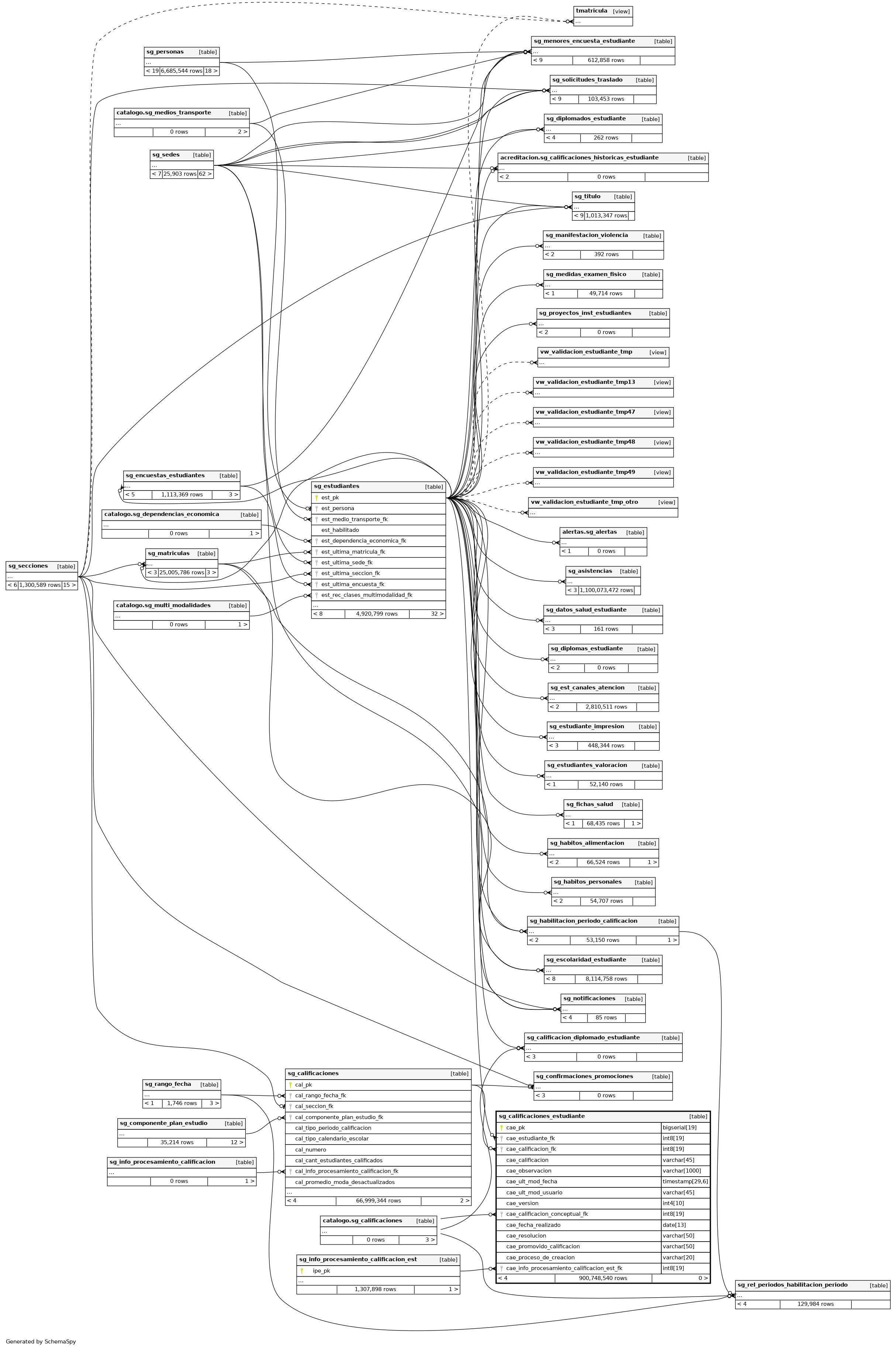
| cae_pk | bigserial | 19 | √ | nextval('centros_educativos.sg_calificaciones_estudiante_calest_pk_seq'::regclass) |
|
|
Número correlativo autogenerado. |
||||
| cae_estudiante_fk | int8 | 19 | √ | null |
|
|
Estudiante del registro. |
||||
| cae_calificacion_fk | int8 | 19 | √ | null |
|
|
Calificacion del registro. |
||||
| cae_calificacion | varchar | 45 | √ | null |
|
|
Calificacion del registro. |
||||
| cae_observacion | varchar | 1000 | √ | null |
|
|
Observacion del registro. |
||||
| cae_ult_mod_fecha | timestamp | 29,6 | √ | null |
|
|
Última fecha en la que se modificó el registro. |
||||
| cae_ult_mod_usuario | varchar | 45 | √ | null |
|
|
Último usuario que modificó el registro. |
||||
| cae_version | int4 | 10 | √ | null |
|
|
Versión del registro. |
||||
| cae_calificacion_conceptual_fk | int8 | 19 | √ | null |
|
|
Llave foránea que hace referencia a la calificacion. |
||||
| cae_fecha_realizado | date | 13 | √ | null |
|
|
Fecha realizado prueba. |
||||
| cae_resolucion | varchar | 50 | √ | null |
|
|
|||||
| cae_promovido_calificacion | varchar | 50 | √ | null |
|
|
|||||
| cae_proceso_de_creacion | varchar | 20 | √ | null |
|
|
|||||
| cae_info_procesamiento_calificacion_est_fk | int8 | 19 | √ | null |
|
|
Indexes
| Constraint Name | Type | Sort | Column(s) |
|---|---|---|---|
| sg_calificaciones_estudiante_pkey | Primary key | Asc | cae_pk |
| cae_estudiante_fk_calificacion_fk | Must be unique | Asc/Asc | cae_estudiante_fk + cae_calificacion_fk |
| sg_calificaciones_estudiante_cal_fk_idx | Performance | Asc | cae_calificacion_fk |
| sg_calificaciones_estudiante_estudiante_fk_idx | Performance | Asc | cae_estudiante_fk |



