Columns
| Column | Type | Size | Nulls | Auto | Default | Children | Parents | Comments | ||||||
|---|---|---|---|---|---|---|---|---|---|---|---|---|---|---|
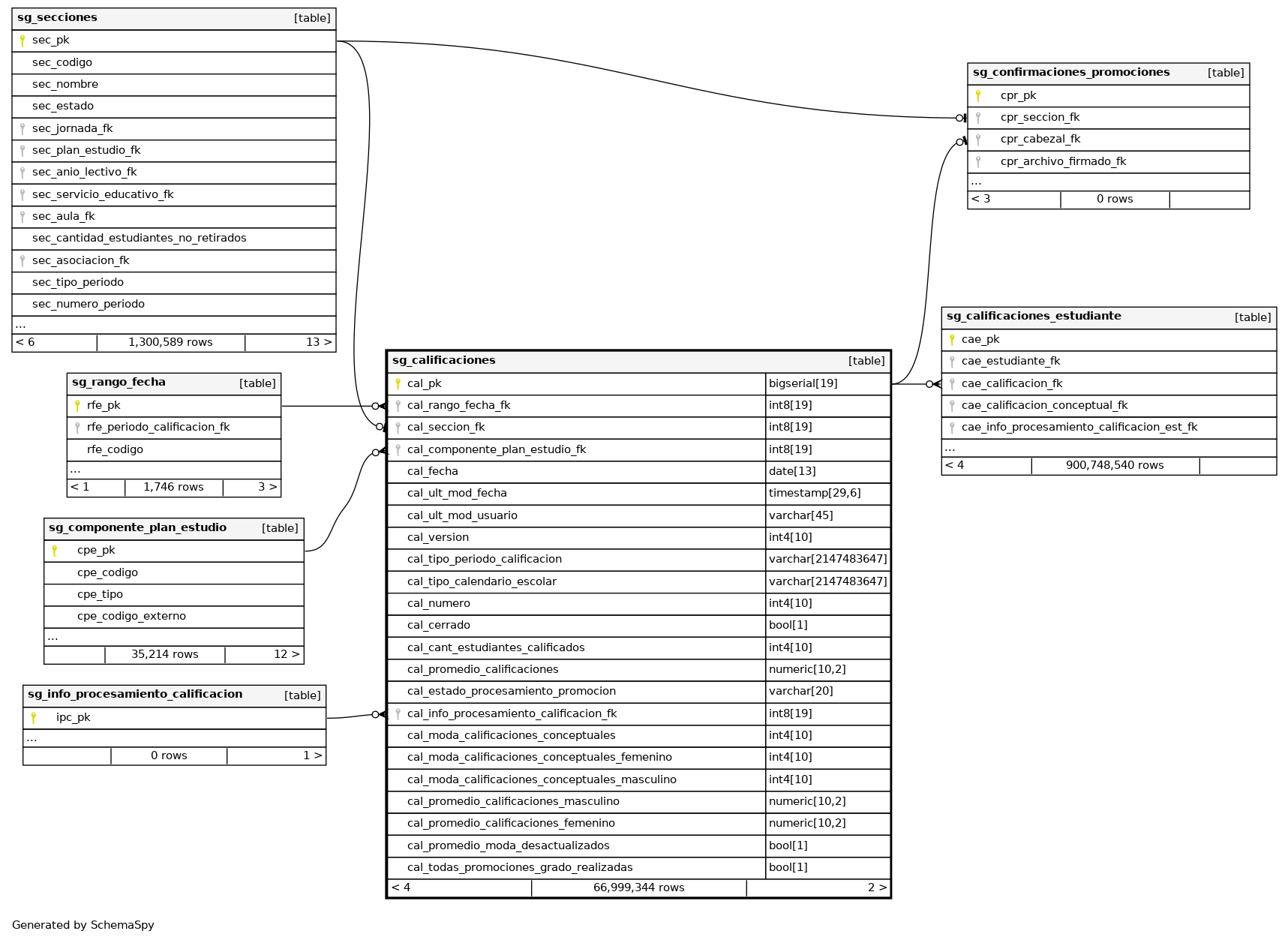
| cal_pk | bigserial | 19 | √ | nextval('centros_educativos.sg_calificaciones_cal_pk_seq'::regclass) |
|
|
Número correlativo autogenerado. |
|||||||
| cal_rango_fecha_fk | int8 | 19 | √ | null |
|
|
Rango Fecha del registro. |
|||||||
| cal_seccion_fk | int8 | 19 | null |
|
|
Seccion del registro. |
||||||||
| cal_componente_plan_estudio_fk | int8 | 19 | √ | null |
|
|
||||||||
| cal_fecha | date | 13 | √ | null |
|
|
Fecha del registro. |
|||||||
| cal_ult_mod_fecha | timestamp | 29,6 | √ | null |
|
|
Última fecha en la que se modificó el registro. |
|||||||
| cal_ult_mod_usuario | varchar | 45 | √ | null |
|
|
Último usuario que modificó el registro. |
|||||||
| cal_version | int4 | 10 | √ | null |
|
|
Versión del registro. |
|||||||
| cal_tipo_periodo_calificacion | varchar | 2147483647 | √ | null |
|
|
Tipo de período calificación del registro. |
|||||||
| cal_tipo_calendario_escolar | varchar | 2147483647 | √ | null |
|
|
Tipo calendario escolar registro. |
|||||||
| cal_numero | int4 | 10 | √ | null |
|
|
Número del registro. |
|||||||
| cal_cerrado | bool | 1 | √ | null |
|
|
Cabezal de calificacion cerrado. |
|||||||
| cal_cant_estudiantes_calificados | int4 | 10 | √ | null |
|
|
||||||||
| cal_promedio_calificaciones | numeric | 10,2 | √ | null |
|
|
||||||||
| cal_estado_procesamiento_promocion | varchar | 20 | √ | null |
|
|
||||||||
| cal_info_procesamiento_calificacion_fk | int8 | 19 | √ | null |
|
|
||||||||
| cal_moda_calificaciones_conceptuales | int4 | 10 | √ | null |
|
|
||||||||
| cal_moda_calificaciones_conceptuales_femenino | int4 | 10 | √ | null |
|
|
||||||||
| cal_moda_calificaciones_conceptuales_masculino | int4 | 10 | √ | null |
|
|
||||||||
| cal_promedio_calificaciones_masculino | numeric | 10,2 | √ | null |
|
|
||||||||
| cal_promedio_calificaciones_femenino | numeric | 10,2 | √ | null |
|
|
||||||||
| cal_promedio_moda_desactualizados | bool | 1 | √ | null |
|
|
||||||||
| cal_todas_promociones_grado_realizadas | bool | 1 | √ | null |
|
|
Indexes
| Constraint Name | Type | Sort | Column(s) |
|---|---|---|---|
| sg_calificaciones_pkey | Primary key | Asc | cal_pk |
| sg_cal_promedio_moda_des_idx | Performance | Asc | cal_promedio_moda_desactualizados |
| sg_calific_cant_estud_idx | Performance | Asc | cal_cant_estudiantes_calificados |
| sg_calificacion_nota_institucional_aprobacion_uk | Must be unique | Asc/Asc/Asc | cal_seccion_fk + cal_componente_plan_estudio_fk + cal_tipo_periodo_calificacion |
| sg_calificacion_paes_uk | Must be unique | Asc/Asc | cal_seccion_fk + cal_componente_plan_estudio_fk |
| sg_calificacion_promocion_uk | Must be unique | Asc | cal_seccion_fk |
| sg_calificacion_seccion_componente_plan_est_tipo_calendario_num | Must be unique | Asc/Asc/Asc/Asc | cal_seccion_fk + cal_componente_plan_estudio_fk + cal_tipo_calendario_escolar + cal_numero |
| sg_calificacion_seccion_rango_fecha_componente_plan_estudio | Must be unique | Asc/Asc/Asc | cal_seccion_fk + cal_rango_fecha_fk + cal_componente_plan_estudio_fk |
| sg_calificaciones_componente_fk_idx | Performance | Asc | cal_componente_plan_estudio_fk |
| sg_calificaciones_rango_fecha_fk_idx | Performance | Asc | cal_rango_fecha_fk |
| sg_calificaciones_seccion_fk_idx | Performance | Asc | cal_seccion_fk |
| sg_calificaciones_tipo_calendario_idx | Performance | Asc | cal_tipo_calendario_escolar |
| sg_calificaciones_tipo_periodo_idx | Performance | Asc | cal_tipo_periodo_calificacion |



