Columns
| Column | Type | Size | Nulls | Auto | Default | Children | Parents | Comments | |||
|---|---|---|---|---|---|---|---|---|---|---|---|
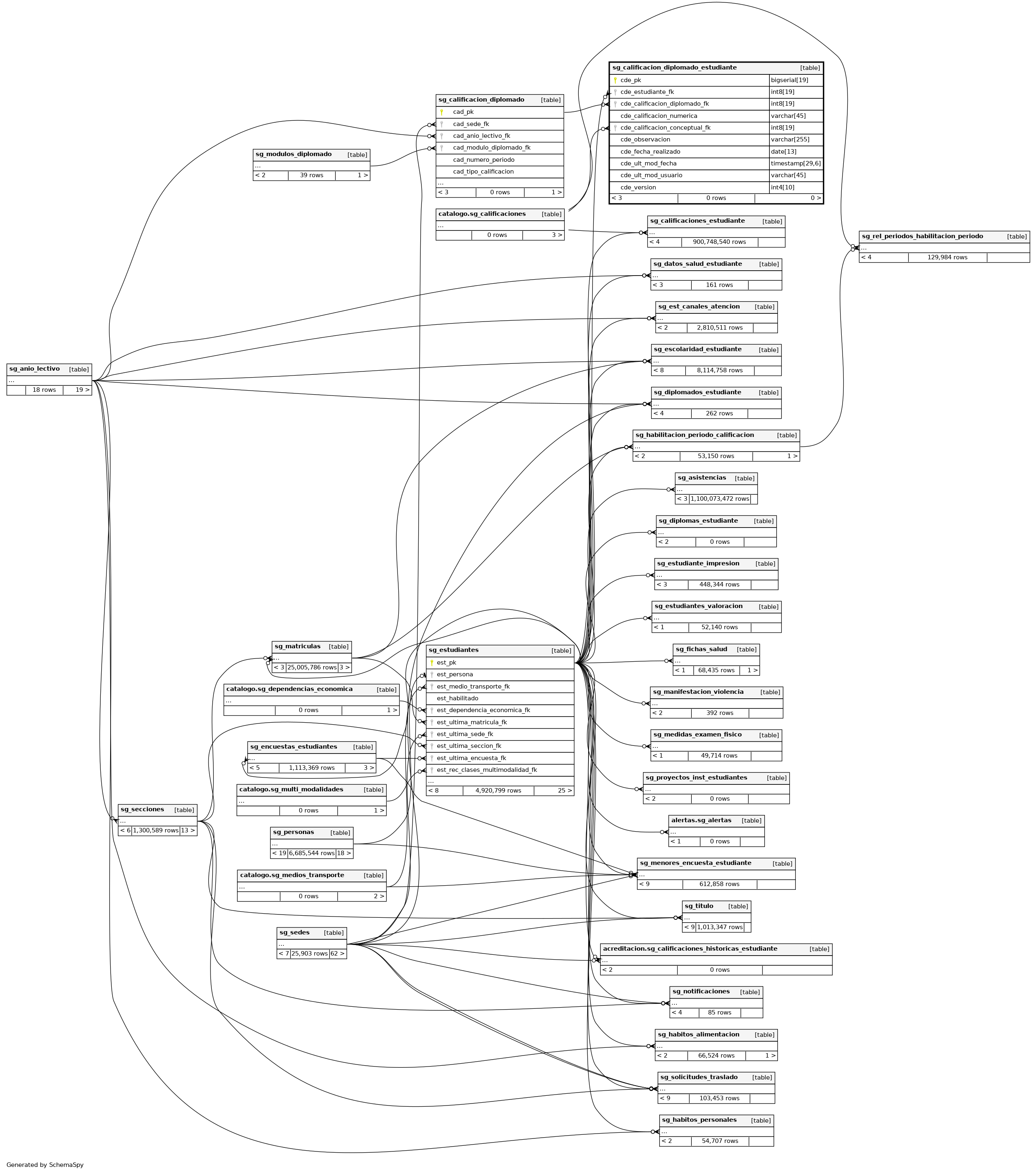
| cde_pk | bigserial | 19 | √ | nextval('centros_educativos.sg_calificacion_diplomado_estudiante_cde_pk_seq'::regclass) |
|
|
Número correlativo autogenerado. |
||||
| cde_estudiante_fk | int8 | 19 | √ | null |
|
|
|||||
| cde_calificacion_diplomado_fk | int8 | 19 | √ | null |
|
|
|||||
| cde_calificacion_numerica | varchar | 45 | √ | null |
|
|
|||||
| cde_calificacion_conceptual_fk | int8 | 19 | √ | null |
|
|
|||||
| cde_observacion | varchar | 255 | √ | null |
|
|
|||||
| cde_fecha_realizado | date | 13 | √ | null |
|
|
|||||
| cde_ult_mod_fecha | timestamp | 29,6 | √ | null |
|
|
Última fecha en la que se modificó el registro. |
||||
| cde_ult_mod_usuario | varchar | 45 | √ | null |
|
|
Último usuario que modificó el registro. |
||||
| cde_version | int4 | 10 | √ | null |
|
|
Versión del registro. |
Indexes
| Constraint Name | Type | Sort | Column(s) |
|---|---|---|---|
| sg_calificacion_diplomado_estudiante_pkey | Primary key | Asc | cde_pk |
| sg_calificacion_diplomado_estudiante_calificacion_dip_idx | Performance | Asc | cde_calificacion_diplomado_fk |
| sg_calificacion_diplomado_estudiante_estudiante_idx | Performance | Asc | cde_estudiante_fk |



