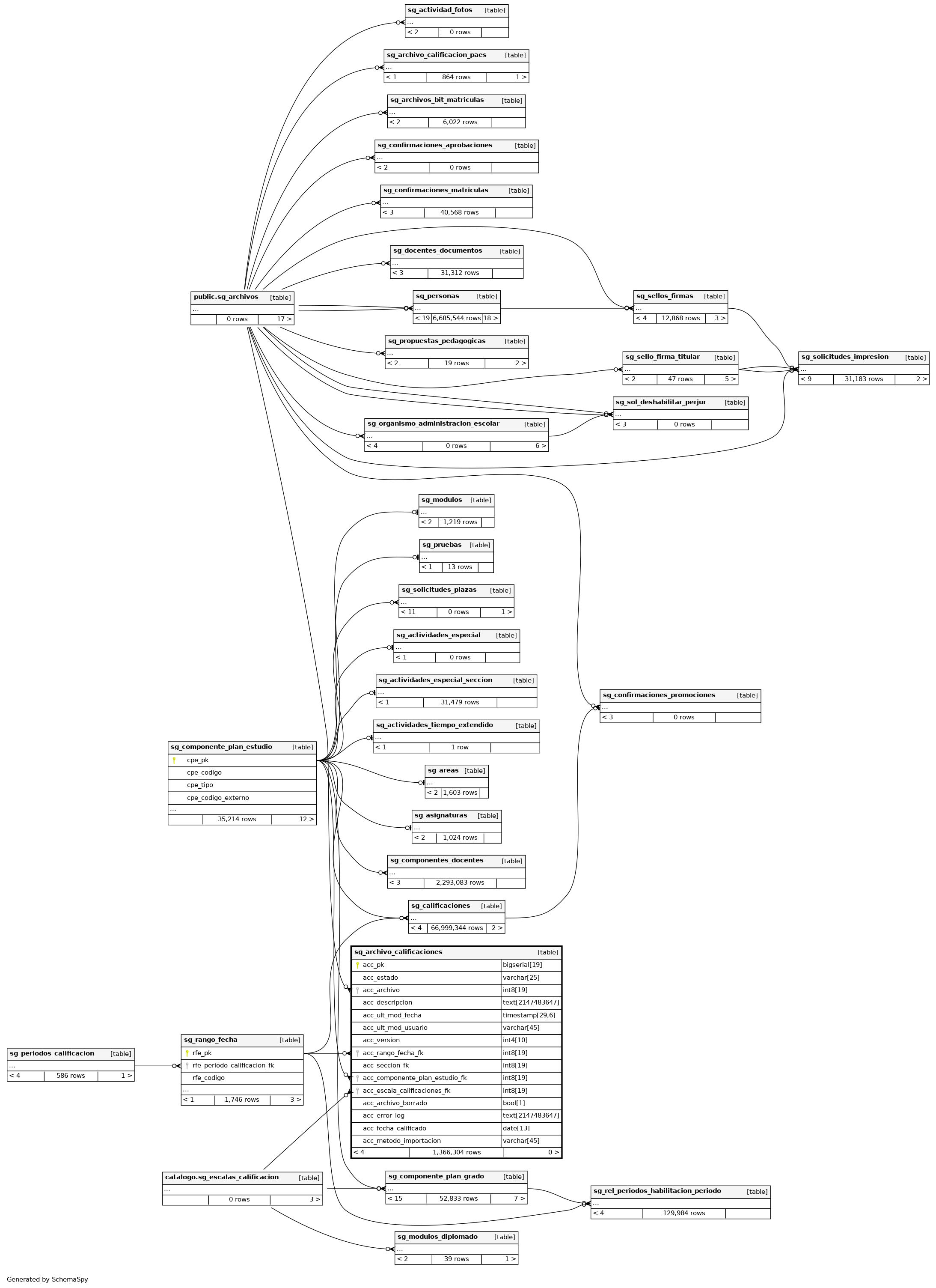
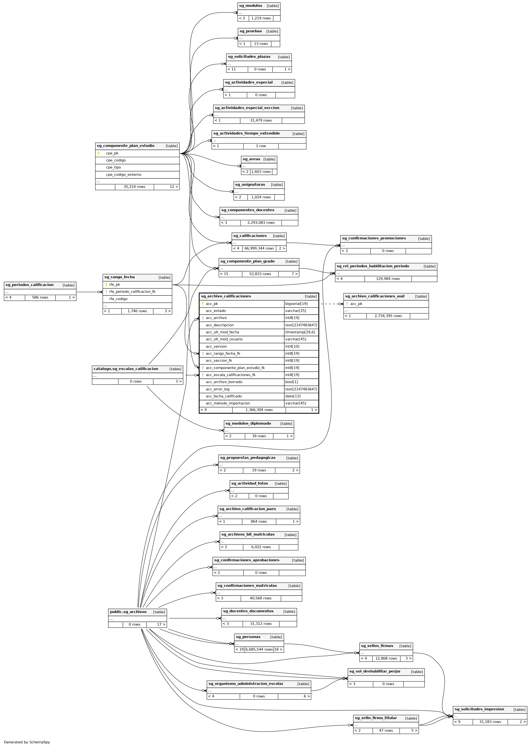
Columns
| Column | Type | Size | Nulls | Auto | Default | Children | Parents | Comments | |||
|---|---|---|---|---|---|---|---|---|---|---|---|
| acc_pk | bigserial | 19 | √ | nextval('centros_educativos.sg_archivo_calificaciones_acc_pk_seq'::regclass) |
|
|
|||||
| acc_estado | varchar | 25 | √ | null |
|
|
|||||
| acc_archivo | int8 | 19 | √ | null |
|
|
|||||
| acc_descripcion | text | 2147483647 | √ | null |
|
|
|||||
| acc_ult_mod_fecha | timestamp | 29,6 | √ | null |
|
|
|||||
| acc_ult_mod_usuario | varchar | 45 | √ | null |
|
|
|||||
| acc_version | int4 | 10 | √ | null |
|
|
|||||
| acc_rango_fecha_fk | int8 | 19 | √ | null |
|
|
|||||
| acc_seccion_fk | int8 | 19 | √ | null |
|
|
|||||
| acc_componente_plan_estudio_fk | int8 | 19 | √ | null |
|
|
|||||
| acc_escala_calificaciones_fk | int8 | 19 | √ | null |
|
|
|||||
| acc_archivo_borrado | bool | 1 | √ | null |
|
|
Archivo borrado |
||||
| acc_error_log | text | 2147483647 | √ | null |
|
|
Error que genera log |
||||
| acc_fecha_calificado | date | 13 | √ | null |
|
|
|||||
| acc_metodo_importacion | varchar | 45 | √ | null |
|
|
Indexes
| Constraint Name | Type | Sort | Column(s) |
|---|---|---|---|
| sg_archivo_calificaciones_pkey | Primary key | Asc | acc_pk |



