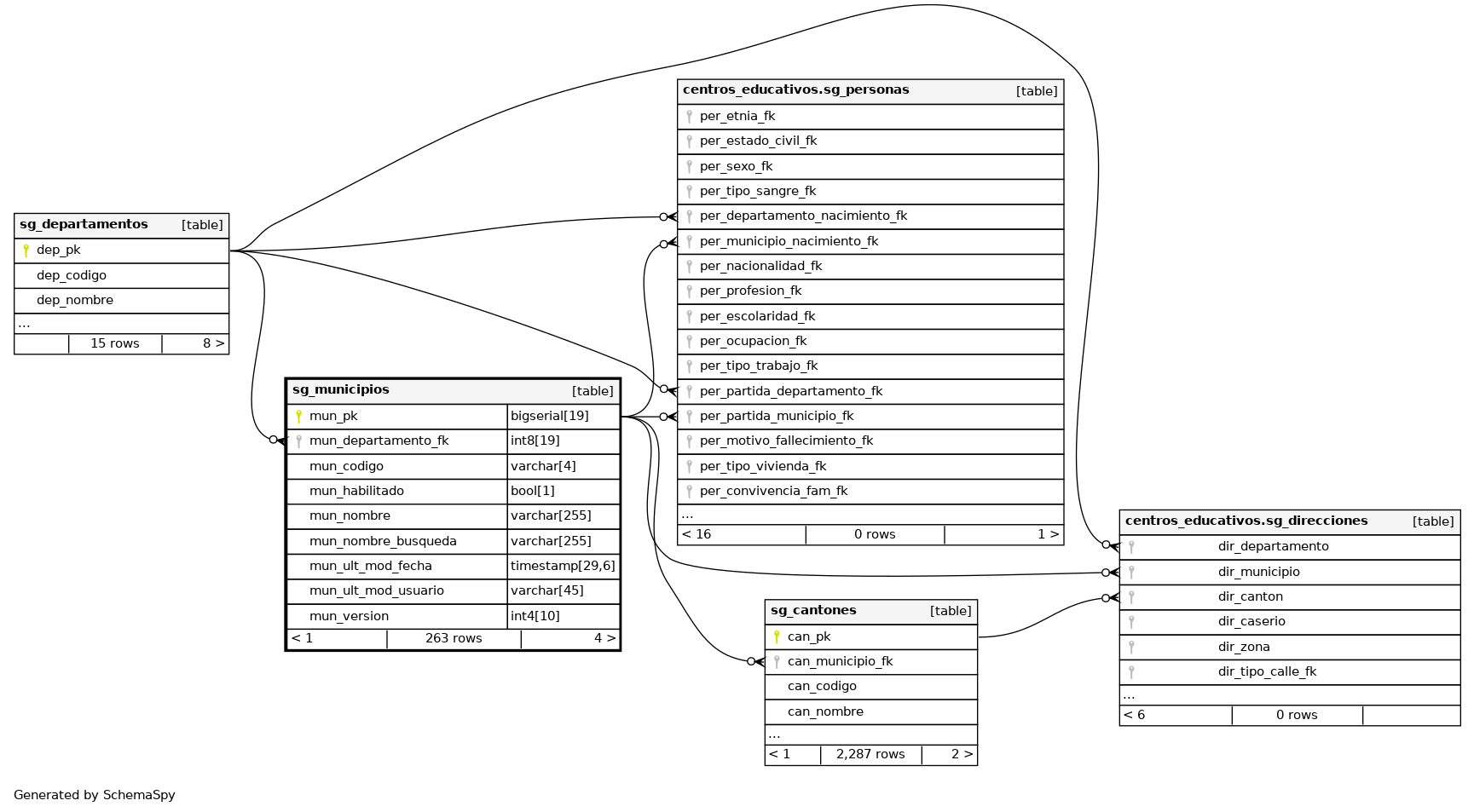
Columns
| Column | Type | Size | Nulls | Auto | Default | Children | Parents | Comments | ||||||||||||||||||
|---|---|---|---|---|---|---|---|---|---|---|---|---|---|---|---|---|---|---|---|---|---|---|---|---|---|---|
| mun_pk | bigserial | 19 | √ | nextval('catalogo.sg_municipios_mun_pk_seq'::regclass) |
|
|
Número correlativo autogenerado. |
|||||||||||||||||||
| mun_departamento_fk | int8 | 19 | null |
|
|
Clave foránea al departamento al que pertenece el municipio. |
||||||||||||||||||||
| mun_codigo | varchar | 4 | √ | null |
|
|
Código de identificación del municipio. |
|||||||||||||||||||
| mun_habilitado | bool | 1 | √ | null |
|
|
Indica si el municipio se encuentra habilitado(true) o inhabilitado(false). |
|||||||||||||||||||
| mun_nombre | varchar | 255 | √ | null |
|
|
Nombre del municipio. |
|||||||||||||||||||
| mun_nombre_busqueda | varchar | 255 | √ | null |
|
|
Nombre del municipio normalizado para búsquedas. |
|||||||||||||||||||
| mun_ult_mod_fecha | timestamp | 29,6 | √ | null |
|
|
Última fecha en la que fue modificado el registro. |
|||||||||||||||||||
| mun_ult_mod_usuario | varchar | 45 | √ | null |
|
|
Último usuario en modificar el registro. |
|||||||||||||||||||
| mun_version | int4 | 10 | √ | null |
|
|
Versión del registro. |
Indexes
| Constraint Name | Type | Sort | Column(s) |
|---|---|---|---|
| sg_municipio_pkey | Primary key | Asc | mun_pk |
| mun_codigo_nombre_uk | Must be unique | Asc/Asc | mun_codigo + mun_nombre |
| mun_codigo_uk_idx | Must be unique |



