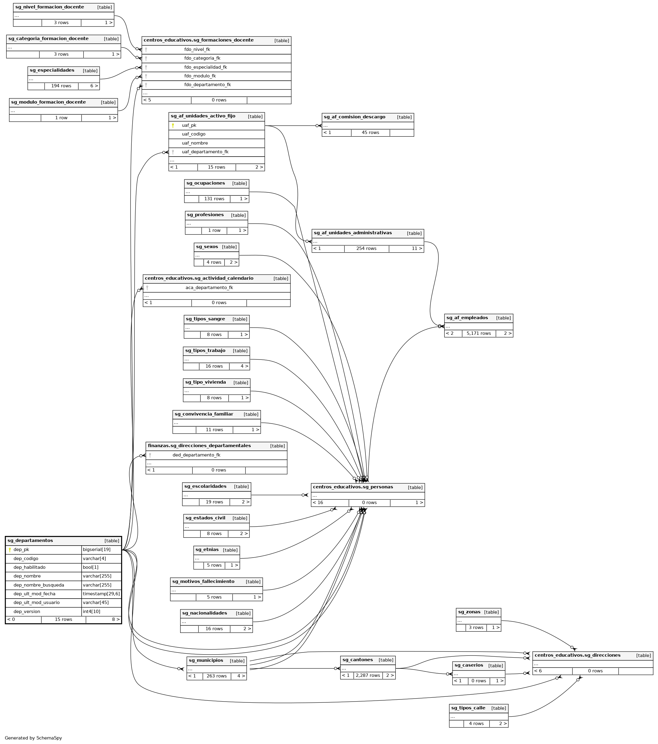
Columns
| Column | Type | Size | Nulls | Auto | Default | Children | Parents | Comments | ||||||||||||||||||||||||
|---|---|---|---|---|---|---|---|---|---|---|---|---|---|---|---|---|---|---|---|---|---|---|---|---|---|---|---|---|---|---|---|---|
| dep_pk | bigserial | 19 | √ | nextval('catalogo.sg_departamentos_dep_pk_seq'::regclass) |
|
|
Número correlativo autogenerado. |
|||||||||||||||||||||||||
| dep_codigo | varchar | 4 | √ | null |
|
|
Código de identificación del departamento. |
|||||||||||||||||||||||||
| dep_habilitado | bool | 1 | √ | null |
|
|
Indica si el departamento se encuentra habilitado(true) o inhabilitado(false). |
|||||||||||||||||||||||||
| dep_nombre | varchar | 255 | √ | null |
|
|
Nombre del registro. |
|||||||||||||||||||||||||
| dep_nombre_busqueda | varchar | 255 | √ | null |
|
|
Nombre del registro normalizado para búsquedas. |
|||||||||||||||||||||||||
| dep_ult_mod_fecha | timestamp | 29,6 | √ | null |
|
|
Última fecha en la que fue modificado el registro. |
|||||||||||||||||||||||||
| dep_ult_mod_usuario | varchar | 45 | √ | null |
|
|
Último usuario en modificar el registro. |
|||||||||||||||||||||||||
| dep_version | int4 | 10 | √ | null |
|
|
Versión del departamento. |
Indexes
| Constraint Name | Type | Sort | Column(s) |
|---|---|---|---|
| sg_departamento_pkey | Primary key | Asc | dep_pk |
| dep_codigo_uk | Must be unique | Asc | dep_codigo |
| dep_nombre_uk | Must be unique | Asc | dep_nombre |



