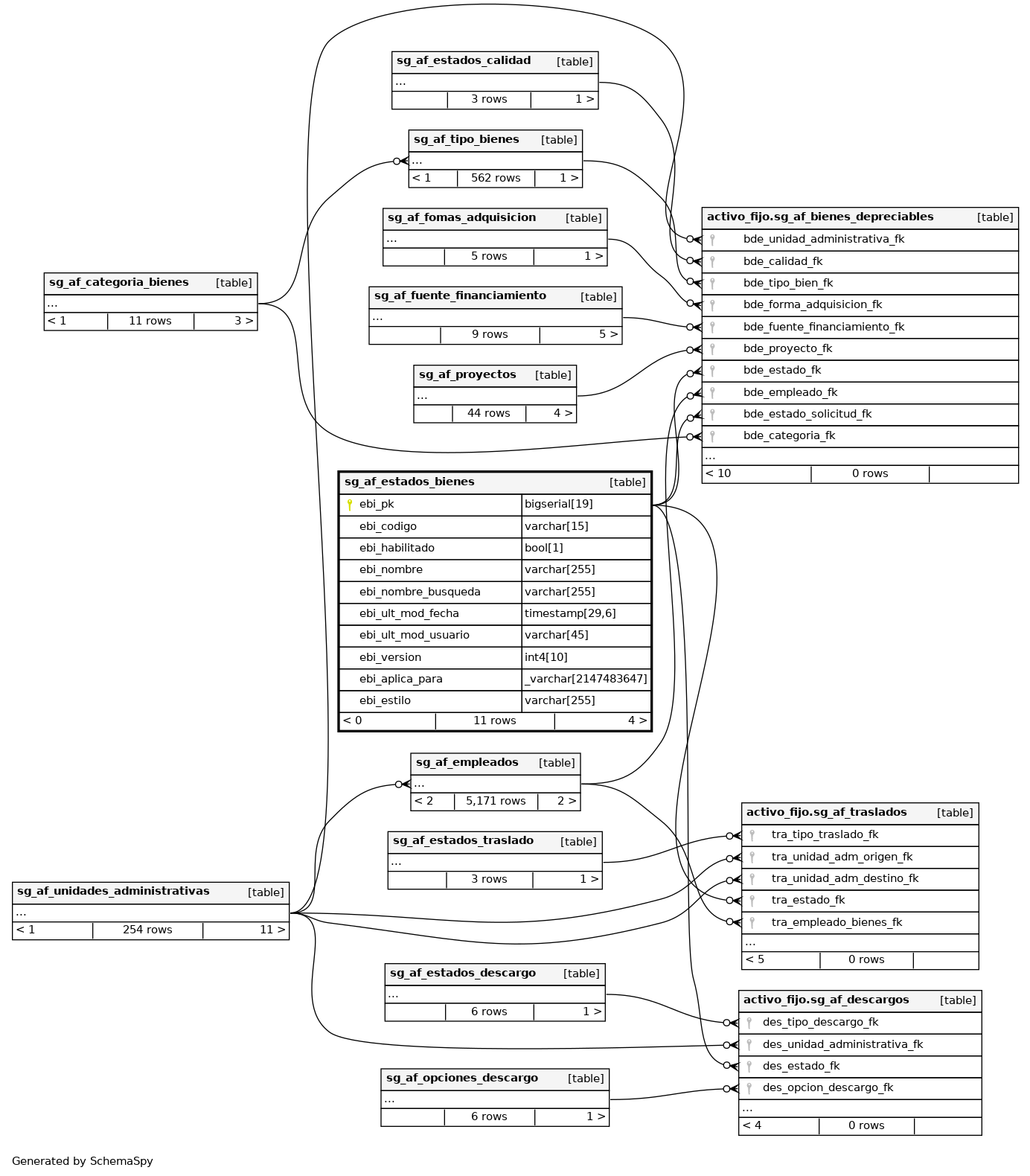
Columns
| Column | Type | Size | Nulls | Auto | Default | Children | Parents | Comments | ||||||||||||
|---|---|---|---|---|---|---|---|---|---|---|---|---|---|---|---|---|---|---|---|---|
| ebi_pk | bigserial | 19 | √ | nextval('catalogo.sg_af_estados_bienes_pk_seq'::regclass) |
|
|
Número correlativo autogenerado. |
|||||||||||||
| ebi_codigo | varchar | 15 | √ | null |
|
|
Código de la ebiia. |
|||||||||||||
| ebi_habilitado | bool | 1 | √ | null |
|
|
Indica si el registro se encuentra habilitado(true) o inhabilitado(false). |
|||||||||||||
| ebi_nombre | varchar | 255 | √ | null |
|
|
Nombre del registro. |
|||||||||||||
| ebi_nombre_busqueda | varchar | 255 | √ | null |
|
|
Nombre del registro normalizado para búsquedas. |
|||||||||||||
| ebi_ult_mod_fecha | timestamp | 29,6 | √ | null |
|
|
Última fecha en la que se modificó el registro. |
|||||||||||||
| ebi_ult_mod_usuario | varchar | 45 | √ | null |
|
|
Último usuario que modificó el registro. |
|||||||||||||
| ebi_version | int4 | 10 | √ | null |
|
|
Versión del registro |
|||||||||||||
| ebi_aplica_para | _varchar | 2147483647 | √ | '{Cargo}'::character varying[] |
|
|
||||||||||||||
| ebi_estilo | varchar | 255 | √ | null |
|
|
Indexes
| Constraint Name | Type | Sort | Column(s) |
|---|---|---|---|
| sg_estados_bienes_pk | Primary key | Asc | ebi_pk |
| sg_estados_bienes_codigo_uk | Must be unique | Asc | ebi_codigo |
| sg_estados_bienes_nombre_uk | Must be unique | Asc | ebi_nombre |

