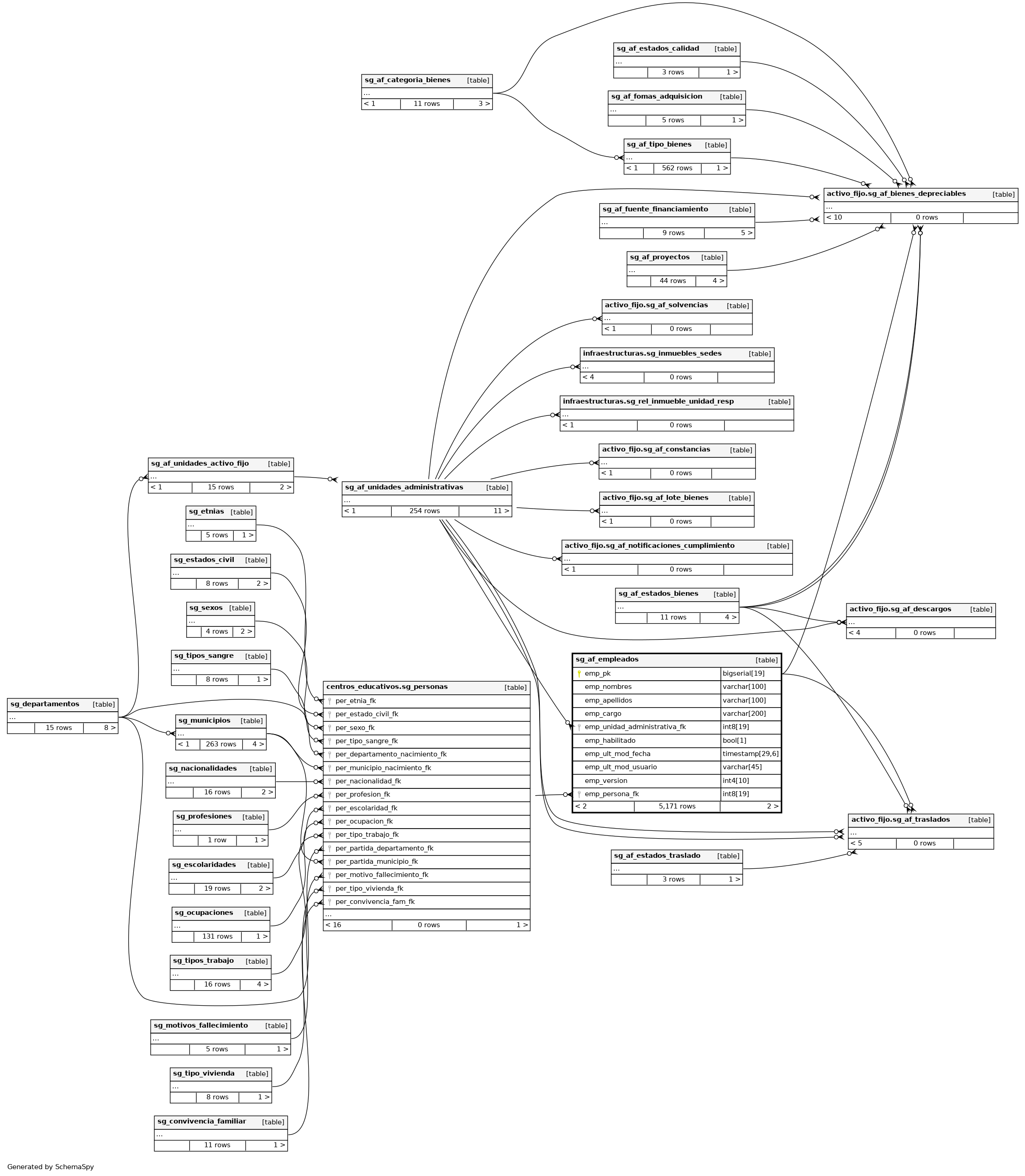
Columns
| Column | Type | Size | Nulls | Auto | Default | Children | Parents | Comments | ||||||
|---|---|---|---|---|---|---|---|---|---|---|---|---|---|---|
| emp_pk | bigserial | 19 | √ | nextval('catalogo.sg_af_empleados_pk_seq'::regclass) |
|
|
Número correlativo autogenerado. |
|||||||
| emp_nombres | varchar | 100 | √ | null |
|
|
Nombres del empleado |
|||||||
| emp_apellidos | varchar | 100 | √ | null |
|
|
Apellidos del empleado. |
|||||||
| emp_cargo | varchar | 200 | √ | null |
|
|
Cargo del empleado. |
|||||||
| emp_unidad_administrativa_fk | int8 | 19 | √ | null |
|
|
LLave foranea de la unidad administrativa a la que pertenece el empleado. |
|||||||
| emp_habilitado | bool | 1 | √ | null |
|
|
Determina si el empleado está activo(Si) o inactivo(No). |
|||||||
| emp_ult_mod_fecha | timestamp | 29,6 | √ | null |
|
|
Última fecha en la que se modificó el registro. |
|||||||
| emp_ult_mod_usuario | varchar | 45 | √ | null |
|
|
Último usuario que modificó el registro. |
|||||||
| emp_version | int4 | 10 | √ | null |
|
|
Versión del registro. |
|||||||
| emp_persona_fk | int8 | 19 | √ | null |
|
|
Indexes
| Constraint Name | Type | Sort | Column(s) |
|---|---|---|---|
| empleados_pk | Primary key | Asc | emp_pk |

