Columns
| Column | Type | Size | Nulls | Auto | Default | Children | Parents | Comments | |||||||||
|---|---|---|---|---|---|---|---|---|---|---|---|---|---|---|---|---|---|
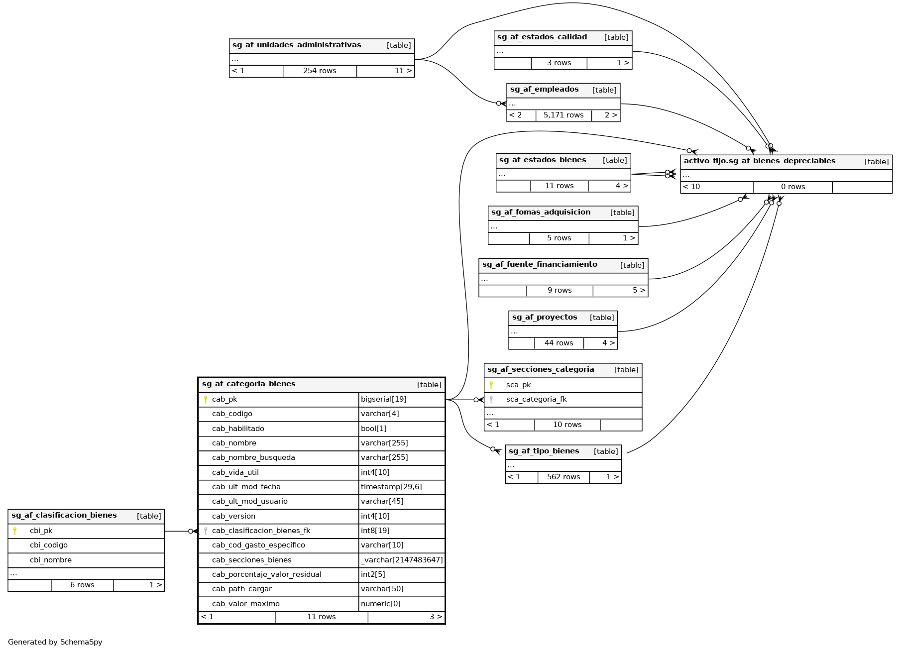
| cab_pk | bigserial | 19 | √ | nextval('catalogo.sg_af_categoria_bienes_pk_seq'::regclass) |
|
|
Número correlativo autogenerado. |
||||||||||
| cab_codigo | varchar | 4 | √ | null |
|
|
Código del registro. |
||||||||||
| cab_habilitado | bool | 1 | √ | null |
|
|
Indica si el registro se encuentra habilitado(true) o inhabilitado(false). |
||||||||||
| cab_nombre | varchar | 255 | √ | null |
|
|
Nombre del registro. |
||||||||||
| cab_nombre_busqueda | varchar | 255 | √ | null |
|
|
Nombre del registro normalizado para búsquedas. |
||||||||||
| cab_vida_util | int4 | 10 | √ | null |
|
|
Vida Util del bien |
||||||||||
| cab_ult_mod_fecha | timestamp | 29,6 | √ | null |
|
|
Última fecha en la que se modificó el registro. |
||||||||||
| cab_ult_mod_usuario | varchar | 45 | √ | null |
|
|
Último usuario que modificó el registro. |
||||||||||
| cab_version | int4 | 10 | √ | null |
|
|
Versión del registro. |
||||||||||
| cab_clasificacion_bienes_fk | int8 | 19 | √ | null |
|
|
Clave Foranea de Clasificación de Bienes. |
||||||||||
| cab_cod_gasto_especifico | varchar | 10 | √ | null |
|
|
|||||||||||
| cab_secciones_bienes | _varchar | 2147483647 | √ | '{"BIENES MUEBLES"}'::character varying[] |
|
|
|||||||||||
| cab_porcentaje_valor_residual | int2 | 5 | √ | null |
|
|
|||||||||||
| cab_path_cargar | varchar | 50 | √ | null |
|
|
|||||||||||
| cab_valor_maximo | numeric | 0 | 200000.00 |
|
|
Indexes
| Constraint Name | Type | Sort | Column(s) |
|---|---|---|---|
| sg_categoria_bienes_pk | Primary key | Asc | cab_pk |
| sg_categoria_bienes_codigo_uk | Must be unique | Asc | cab_codigo |
| sg_categoria_bienes_nombre_uk | Must be unique | Asc | cab_nombre |

