Columns
| Column | Type | Size | Nulls | Auto | Default | Children | Parents | Comments | ||||||
|---|---|---|---|---|---|---|---|---|---|---|---|---|---|---|
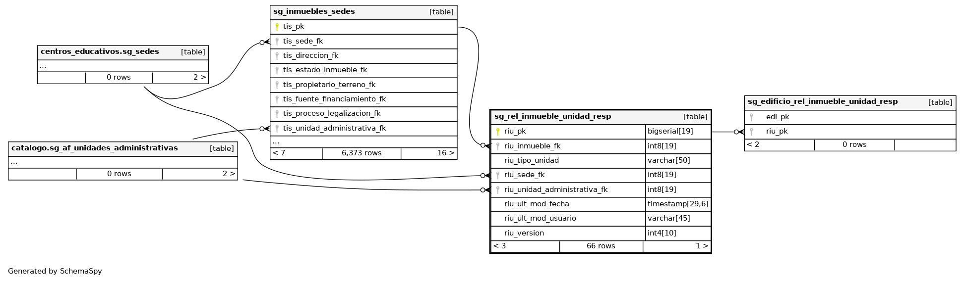
| riu_pk | bigserial | 19 | √ | nextval('infraestructuras.sg_rel_inmueble_unidad_resp_riu_pk_seq'::regclass) |
|
|
Número correlativo autogenerado. |
|||||||
| riu_inmueble_fk | int8 | 19 | √ | null |
|
|
||||||||
| riu_tipo_unidad | varchar | 50 | √ | null |
|
|
Enumerado, describe si es sede o unidad adminsitrativa. |
|||||||
| riu_sede_fk | int8 | 19 | √ | null |
|
|
Sede de registro. |
|||||||
| riu_unidad_administrativa_fk | int8 | 19 | √ | null |
|
|
Unidad administrativa de registro. |
|||||||
| riu_ult_mod_fecha | timestamp | 29,6 | √ | null |
|
|
Última fecha en la que se modificó el registro. |
|||||||
| riu_ult_mod_usuario | varchar | 45 | √ | null |
|
|
Último usuario que modificó el registro. |
|||||||
| riu_version | int4 | 10 | √ | null |
|
|
Versión del registro. |
Indexes
| Constraint Name | Type | Sort | Column(s) |
|---|---|---|---|
| sg_rel_inmueble_unidad_resp_pkey | Primary key | Asc | riu_pk |



