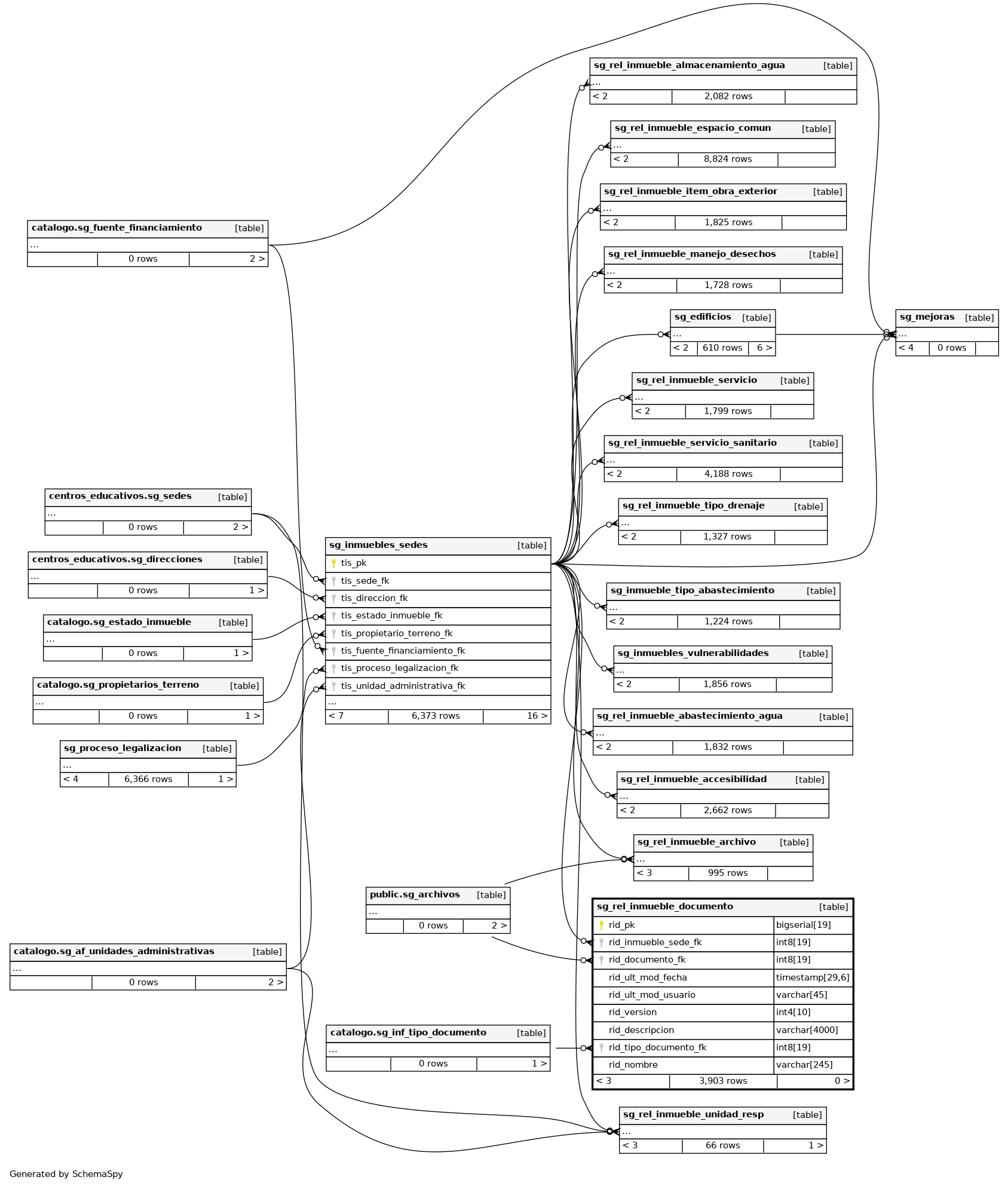
Columns
| Column | Type | Size | Nulls | Auto | Default | Children | Parents | Comments | |||
|---|---|---|---|---|---|---|---|---|---|---|---|
| rid_pk | bigserial | 19 | √ | nextval('infraestructuras.sg_rel_inmueble_documentos_rid_pk_seq'::regclass) |
|
|
Número correlativo autogenerado. |
||||
| rid_inmueble_sede_fk | int8 | 19 | √ | null |
|
|
|||||
| rid_documento_fk | int8 | 19 | √ | null |
|
|
|||||
| rid_ult_mod_fecha | timestamp | 29,6 | √ | null |
|
|
Última fecha en la que se modificó el registro. |
||||
| rid_ult_mod_usuario | varchar | 45 | √ | null |
|
|
Último usuario que modificó el registro. |
||||
| rid_version | int4 | 10 | √ | null |
|
|
Versión del registro. |
||||
| rid_descripcion | varchar | 4000 | √ | null |
|
|
|||||
| rid_tipo_documento_fk | int8 | 19 | √ | null |
|
|
Clave foránea al tipo documento |
||||
| rid_nombre | varchar | 245 | √ | null |
|
|
Indexes
| Constraint Name | Type | Sort | Column(s) |
|---|---|---|---|
| sg_rel_inmueble_documento_pkey | Primary key | Asc | rid_pk |



