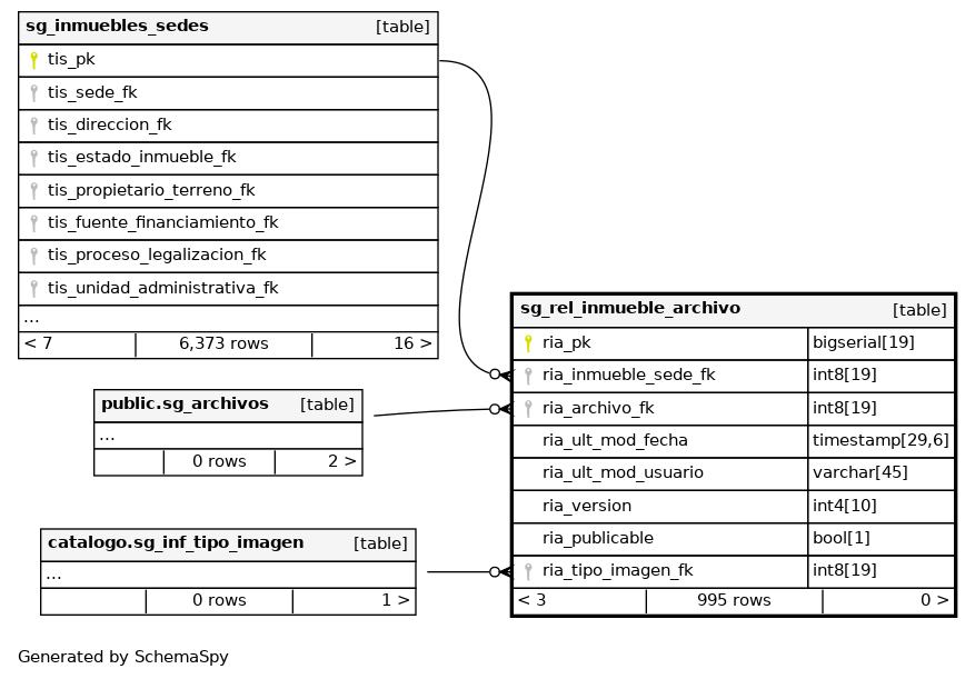
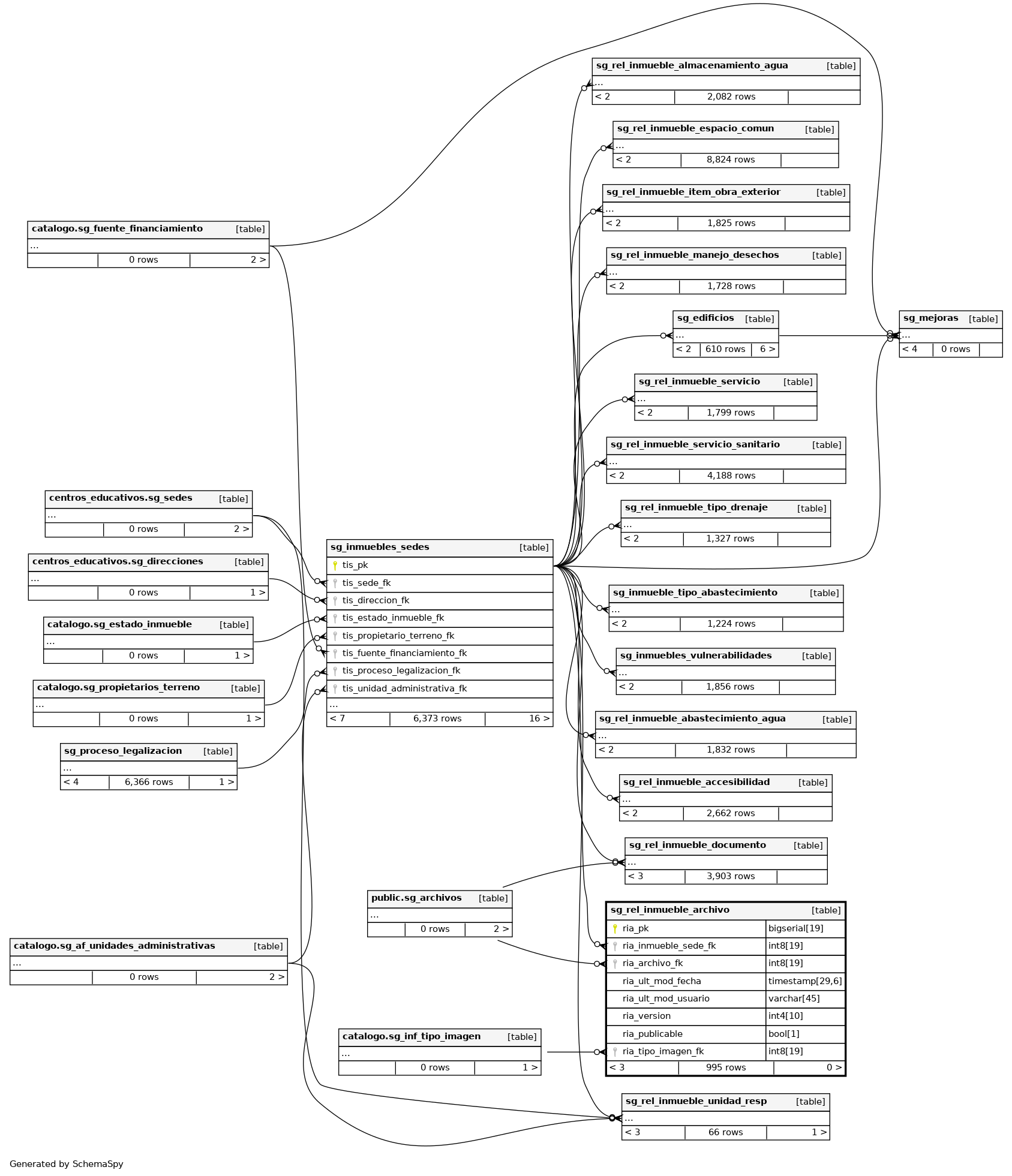
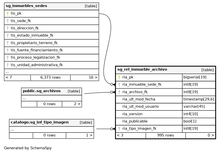
Columns
| Column | Type | Size | Nulls | Auto | Default | Children | Parents | Comments | |||
|---|---|---|---|---|---|---|---|---|---|---|---|
| ria_pk | bigserial | 19 | √ | nextval('infraestructuras.sg_rel_inmueble_archivo_ria_pk_seq'::regclass) |
|
|
Número correlativo autogenerado. |
||||
| ria_inmueble_sede_fk | int8 | 19 | √ | null |
|
|
|||||
| ria_archivo_fk | int8 | 19 | √ | null |
|
|
|||||
| ria_ult_mod_fecha | timestamp | 29,6 | √ | null |
|
|
Última fecha en la que se modificó el registro. |
||||
| ria_ult_mod_usuario | varchar | 45 | √ | null |
|
|
Último usuario que modificó el registro. |
||||
| ria_version | int4 | 10 | √ | null |
|
|
Versión del registro. |
||||
| ria_publicable | bool | 1 | √ | null |
|
|
|||||
| ria_tipo_imagen_fk | int8 | 19 | √ | null |
|
|
Fuente de financiamiento de registro |
Indexes
| Constraint Name | Type | Sort | Column(s) |
|---|---|---|---|
| sg_rel_inmueble_archivo_pkey | Primary key | Asc | ria_pk |



