Columns
| Column | Type | Size | Nulls | Auto | Default | Children | Parents | Comments | |||
|---|---|---|---|---|---|---|---|---|---|---|---|
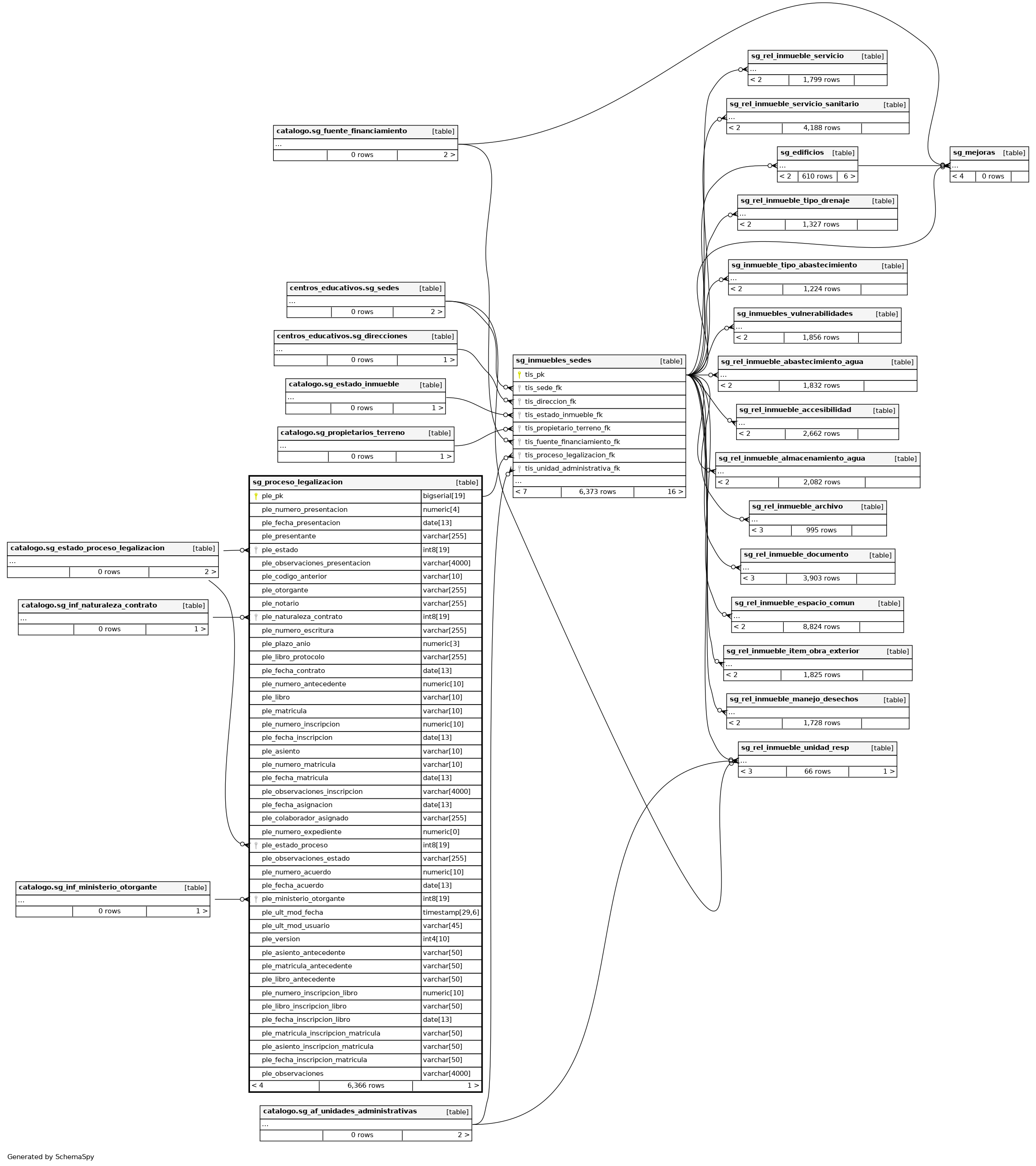
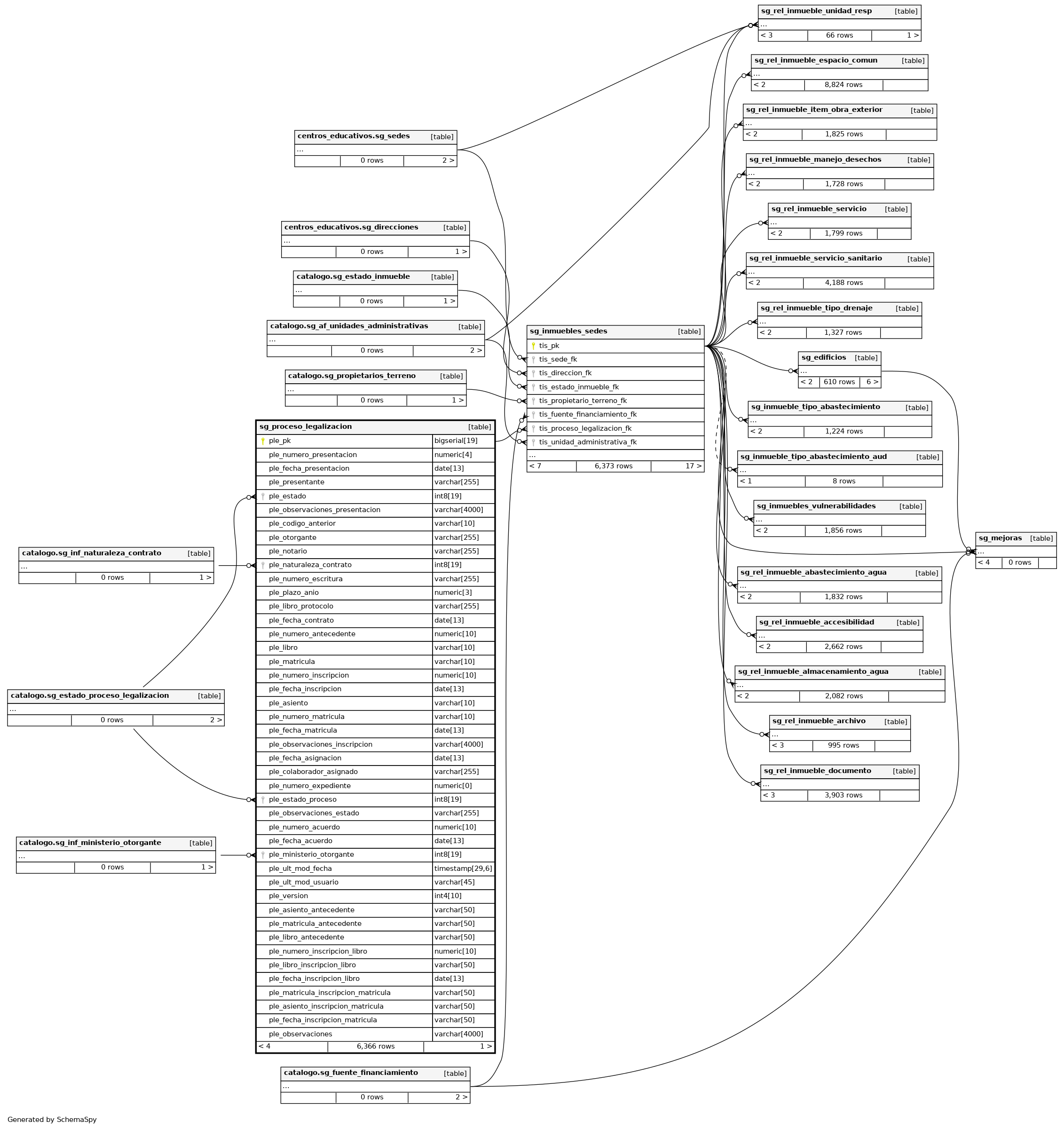
| ple_pk | bigserial | 19 | √ | nextval('infraestructuras.sg_proceso_legalizacion_ple_pk_seq'::regclass) |
|
|
Número correlativo autogenerado. |
||||
| ple_numero_presentacion | numeric | 4 | √ | null |
|
|
|||||
| ple_fecha_presentacion | date | 13 | √ | null |
|
|
|||||
| ple_presentante | varchar | 255 | √ | null |
|
|
|||||
| ple_estado | int8 | 19 | √ | null |
|
|
|||||
| ple_observaciones_presentacion | varchar | 4000 | √ | null |
|
|
|||||
| ple_codigo_anterior | varchar | 10 | √ | null |
|
|
|||||
| ple_otorgante | varchar | 255 | √ | null |
|
|
|||||
| ple_notario | varchar | 255 | √ | null |
|
|
|||||
| ple_naturaleza_contrato | int8 | 19 | √ | null |
|
|
|||||
| ple_numero_escritura | varchar | 255 | √ | null |
|
|
|||||
| ple_plazo_anio | numeric | 3 | √ | null |
|
|
|||||
| ple_libro_protocolo | varchar | 255 | √ | null |
|
|
|||||
| ple_fecha_contrato | date | 13 | √ | null |
|
|
|||||
| ple_numero_antecedente | numeric | 10 | √ | null |
|
|
|||||
| ple_libro | varchar | 10 | √ | null |
|
|
|||||
| ple_matricula | varchar | 10 | √ | null |
|
|
|||||
| ple_numero_inscripcion | numeric | 10 | √ | null |
|
|
|||||
| ple_fecha_inscripcion | date | 13 | √ | null |
|
|
|||||
| ple_asiento | varchar | 10 | √ | null |
|
|
|||||
| ple_numero_matricula | varchar | 10 | √ | null |
|
|
|||||
| ple_fecha_matricula | date | 13 | √ | null |
|
|
|||||
| ple_observaciones_inscripcion | varchar | 4000 | √ | null |
|
|
|||||
| ple_fecha_asignacion | date | 13 | √ | null |
|
|
|||||
| ple_colaborador_asignado | varchar | 255 | √ | null |
|
|
|||||
| ple_numero_expediente | numeric | 0 | √ | null |
|
|
|||||
| ple_estado_proceso | int8 | 19 | √ | null |
|
|
|||||
| ple_observaciones_estado | varchar | 255 | √ | null |
|
|
|||||
| ple_numero_acuerdo | numeric | 10 | √ | null |
|
|
|||||
| ple_fecha_acuerdo | date | 13 | √ | null |
|
|
|||||
| ple_ministerio_otorgante | int8 | 19 | √ | null |
|
|
|||||
| ple_ult_mod_fecha | timestamp | 29,6 | √ | null |
|
|
Última fecha en la que se modificó el registro. |
||||
| ple_ult_mod_usuario | varchar | 45 | √ | null |
|
|
Último usuario que modificó el registro. |
||||
| ple_version | int4 | 10 | √ | null |
|
|
Versión del registro. |
||||
| ple_asiento_antecedente | varchar | 50 | √ | null |
|
|
Asiento antecedente |
||||
| ple_matricula_antecedente | varchar | 50 | √ | null |
|
|
Matricula antecedente |
||||
| ple_libro_antecedente | varchar | 50 | √ | null |
|
|
Libro antecedente |
||||
| ple_numero_inscripcion_libro | numeric | 10 | √ | null |
|
|
Numero inscripcion libro |
||||
| ple_libro_inscripcion_libro | varchar | 50 | √ | null |
|
|
Libro inscripcion libro |
||||
| ple_fecha_inscripcion_libro | date | 13 | √ | null |
|
|
Fecha inscripcion libro |
||||
| ple_matricula_inscripcion_matricula | varchar | 50 | √ | null |
|
|
Matricula inscripcion sistema matrícula |
||||
| ple_asiento_inscripcion_matricula | varchar | 50 | √ | null |
|
|
Asiento Inscripción matrícula |
||||
| ple_fecha_inscripcion_matricula | varchar | 50 | √ | null |
|
|
Fecha inscripcion matrícula |
||||
| ple_observaciones | varchar | 4000 | √ | null |
|
|
Observaciones |
Indexes
| Constraint Name | Type | Sort | Column(s) |
|---|---|---|---|
| sg_proceso_legalizacion_pkey | Primary key | Asc | ple_pk |



