Columns
| Column | Type | Size | Nulls | Auto | Default | Children | Parents | Comments | |||
|---|---|---|---|---|---|---|---|---|---|---|---|
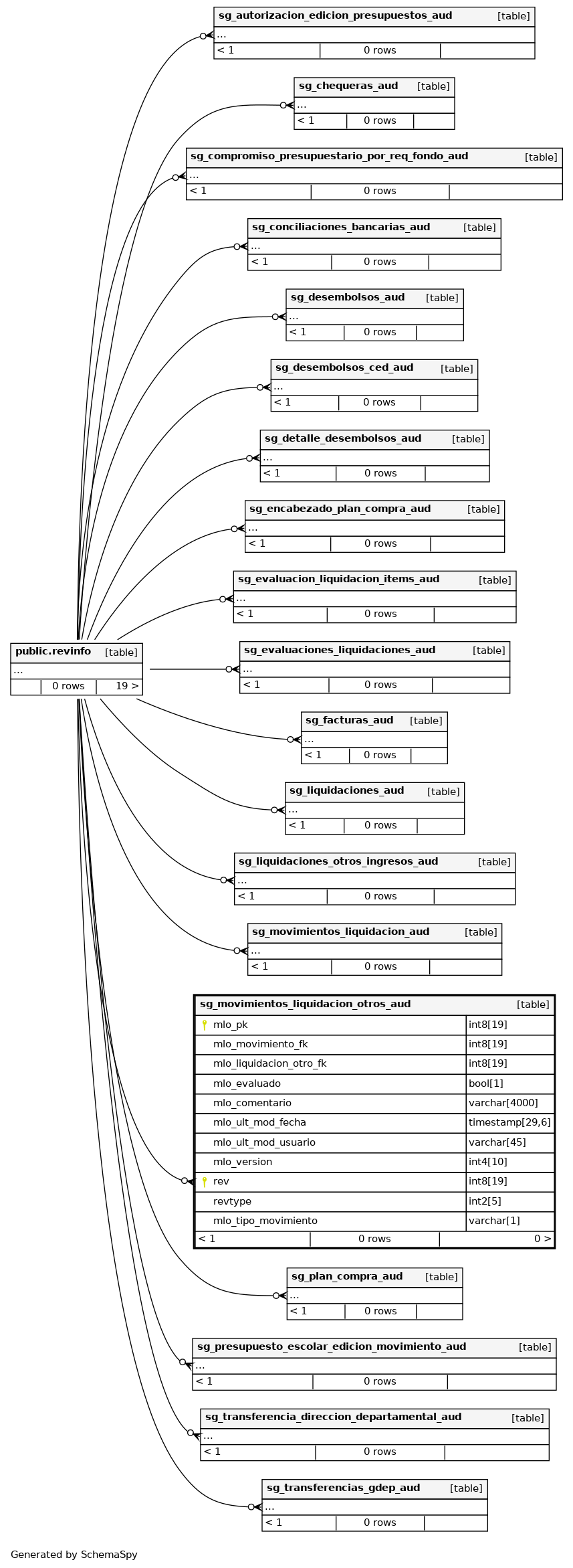
| mlo_pk | int8 | 19 | null |
|
|
||||||
| mlo_movimiento_fk | int8 | 19 | √ | null |
|
|
|||||
| mlo_liquidacion_otro_fk | int8 | 19 | √ | null |
|
|
|||||
| mlo_evaluado | bool | 1 | √ | null |
|
|
|||||
| mlo_comentario | varchar | 4000 | √ | null |
|
|
|||||
| mlo_ult_mod_fecha | timestamp | 29,6 | √ | null |
|
|
|||||
| mlo_ult_mod_usuario | varchar | 45 | √ | null |
|
|
|||||
| mlo_version | int4 | 10 | √ | null |
|
|
|||||
| rev | int8 | 19 | null |
|
|
||||||
| revtype | int2 | 5 | √ | null |
|
|
|||||
| mlo_tipo_movimiento | varchar | 1 | √ | null |
|
|
Indexes
| Constraint Name | Type | Sort | Column(s) |
|---|---|---|---|
| sg_movimientos_liquidacion_otros_aud_pkey | Primary key | Asc/Asc | mlo_pk + rev |

