Columns
| Column | Type | Size | Nulls | Auto | Default | Children | Parents | Comments | |||
|---|---|---|---|---|---|---|---|---|---|---|---|
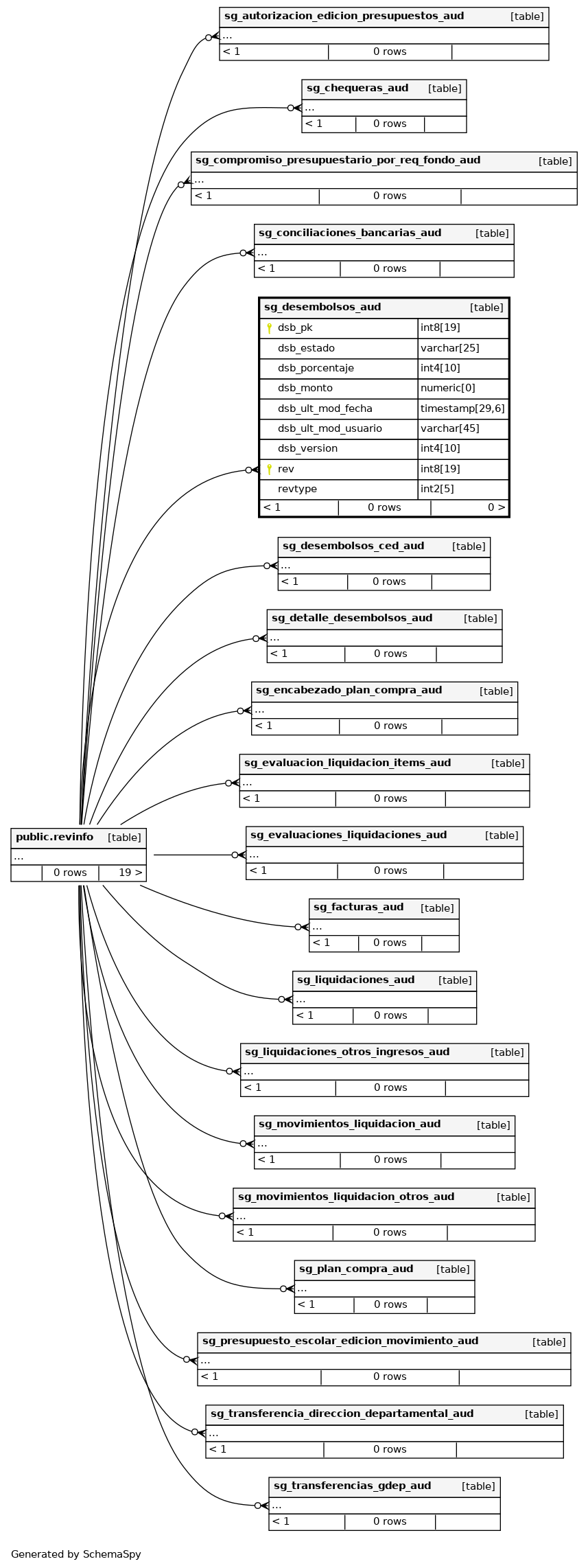
| dsb_pk | int8 | 19 | null |
|
|
||||||
| dsb_estado | varchar | 25 | √ | null |
|
|
|||||
| dsb_porcentaje | int4 | 10 | √ | null |
|
|
|||||
| dsb_monto | numeric | 0 | √ | null |
|
|
|||||
| dsb_ult_mod_fecha | timestamp | 29,6 | √ | null |
|
|
|||||
| dsb_ult_mod_usuario | varchar | 45 | √ | null |
|
|
|||||
| dsb_version | int4 | 10 | √ | null |
|
|
|||||
| rev | int8 | 19 | null |
|
|
||||||
| revtype | int2 | 5 | √ | null |
|
|
Indexes
| Constraint Name | Type | Sort | Column(s) |
|---|---|---|---|
| sg_desembolsos_aud_pkey | Primary key | Asc/Asc | dsb_pk + rev |

