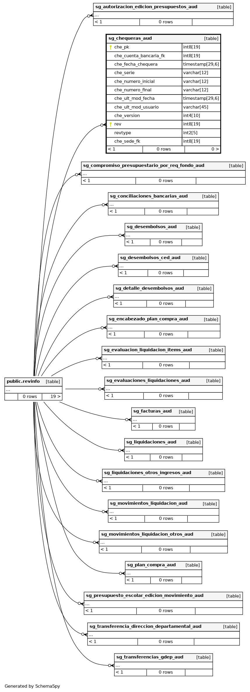
Columns
| Column | Type | Size | Nulls | Auto | Default | Children | Parents | Comments | |||
|---|---|---|---|---|---|---|---|---|---|---|---|
| che_pk | int8 | 19 | null |
|
|
||||||
| che_cuenta_bancaria_fk | int8 | 19 | √ | null |
|
|
|||||
| che_fecha_chequera | timestamp | 29,6 | √ | null |
|
|
|||||
| che_serie | varchar | 12 | √ | null |
|
|
|||||
| che_numero_inicial | varchar | 12 | √ | null |
|
|
|||||
| che_numero_final | varchar | 12 | √ | null |
|
|
|||||
| che_ult_mod_fecha | timestamp | 29,6 | √ | null |
|
|
|||||
| che_ult_mod_usuario | varchar | 45 | √ | null |
|
|
|||||
| che_version | int4 | 10 | √ | null |
|
|
|||||
| rev | int8 | 19 | null |
|
|
||||||
| revtype | int2 | 5 | √ | null |
|
|
|||||
| che_sede_fk | int8 | 19 | √ | null |
|
|
Indexes
| Constraint Name | Type | Sort | Column(s) |
|---|---|---|---|
| sg_chequeras_aud_pkey | Primary key | Asc/Asc | che_pk + rev |

