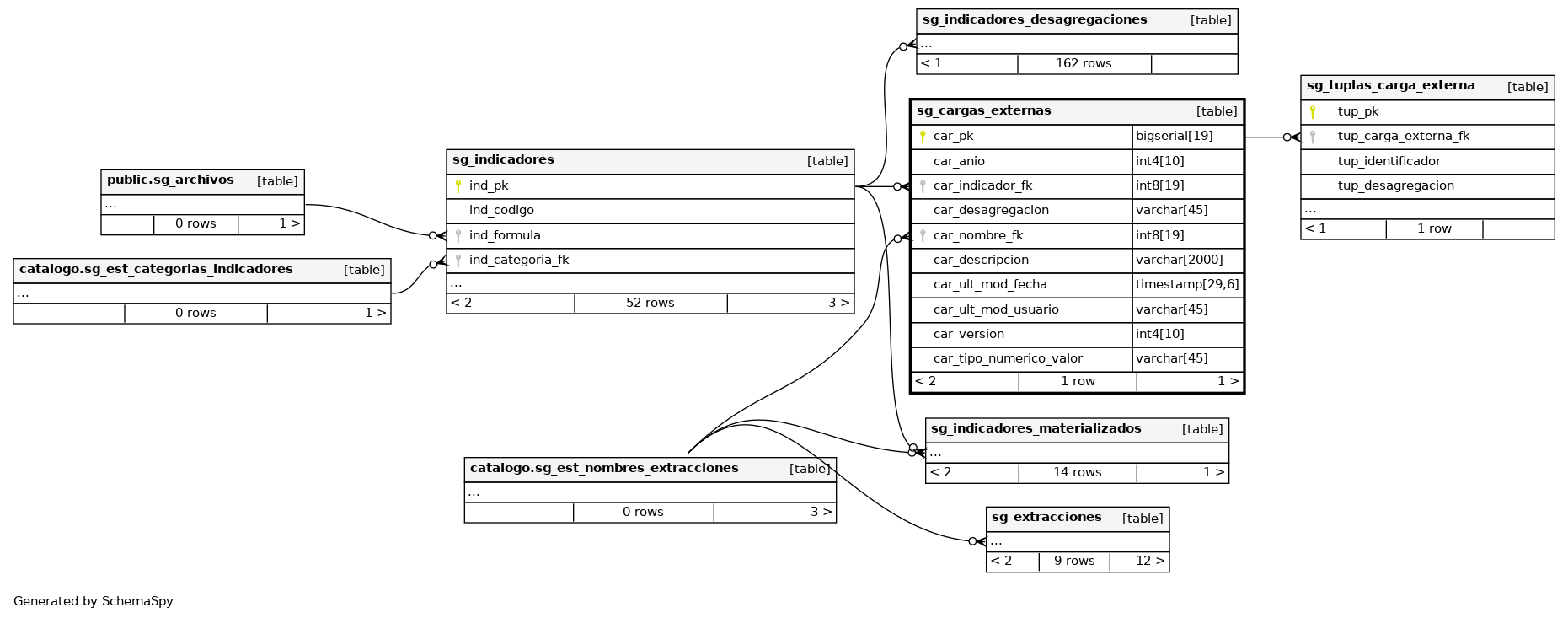
Columns
| Column | Type | Size | Nulls | Auto | Default | Children | Parents | Comments | |||
|---|---|---|---|---|---|---|---|---|---|---|---|
| car_pk | bigserial | 19 | √ | nextval('estadisticas.sg_cargas_externas_pk_seq'::regclass) |
|
|
|||||
| car_anio | int4 | 10 | √ | null |
|
|
|||||
| car_indicador_fk | int8 | 19 | √ | null |
|
|
|||||
| car_desagregacion | varchar | 45 | √ | null |
|
|
|||||
| car_nombre_fk | int8 | 19 | √ | null |
|
|
|||||
| car_descripcion | varchar | 2000 | √ | null |
|
|
|||||
| car_ult_mod_fecha | timestamp | 29,6 | √ | null |
|
|
|||||
| car_ult_mod_usuario | varchar | 45 | √ | null |
|
|
|||||
| car_version | int4 | 10 | √ | null |
|
|
|||||
| car_tipo_numerico_valor | varchar | 45 | √ | null |
|
|
Indexes
| Constraint Name | Type | Sort | Column(s) |
|---|---|---|---|
| sg_cargas_externas_pkey | Primary key | Asc | car_pk |
| sg_car_anio_ind_des_uk | Must be unique | Asc/Asc/Asc | car_anio + car_indicador_fk + car_desagregacion |
| sg_car_anio_ind_desnull_uk | Must be unique | Asc/Asc | car_anio + car_indicador_fk |

