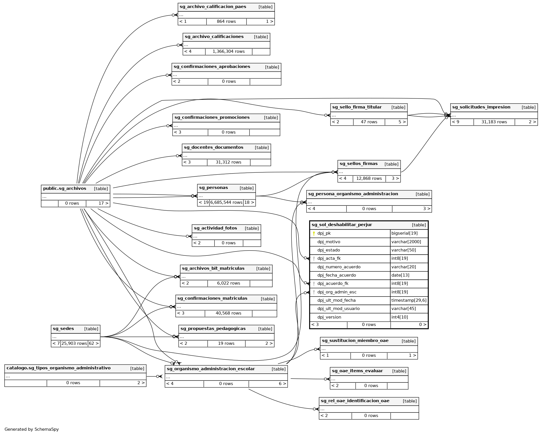
Columns
| Column | Type | Size | Nulls | Auto | Default | Children | Parents | Comments | |||
|---|---|---|---|---|---|---|---|---|---|---|---|
| dpj_pk | bigserial | 19 | √ | nextval('centros_educativos.sg_sol_deshabilitar_perjur_pk_seq'::regclass) |
|
|
Número correlativo autogenerado. |
||||
| dpj_motivo | varchar | 2000 | √ | null |
|
|
Motivo para hacer la solicitud. |
||||
| dpj_estado | varchar | 50 | √ | null |
|
|
Estado de la solicitud. |
||||
| dpj_acta_fk | int8 | 19 | null |
|
|
Acta del OAE. |
|||||
| dpj_numero_acuerdo | varchar | 20 | √ | null |
|
|
Número de acuerdo de aprobación de la solicitud. |
||||
| dpj_fecha_acuerdo | date | 13 | √ | null |
|
|
Fecha de acuerdo de aprobación. |
||||
| dpj_acuerdo_fk | int8 | 19 | √ | null |
|
|
Acuerdo de aprobación de la solicitud. |
||||
| dpj_org_admin_esc | int8 | 19 | null |
|
|
ID del OAE. |
|||||
| dpj_ult_mod_fecha | timestamp | 29,6 | √ | null |
|
|
Fecha de última modificación. |
||||
| dpj_ult_mod_usuario | varchar | 45 | √ | null |
|
|
Usuario que modificó el registro. |
||||
| dpj_version | int4 | 10 | √ | null |
|
|
Versión del registro. |
Indexes
| Constraint Name | Type | Sort | Column(s) |
|---|---|---|---|
| sg_sol_deshabilitar_perjur_pkey | Primary key | Asc | dpj_pk |

