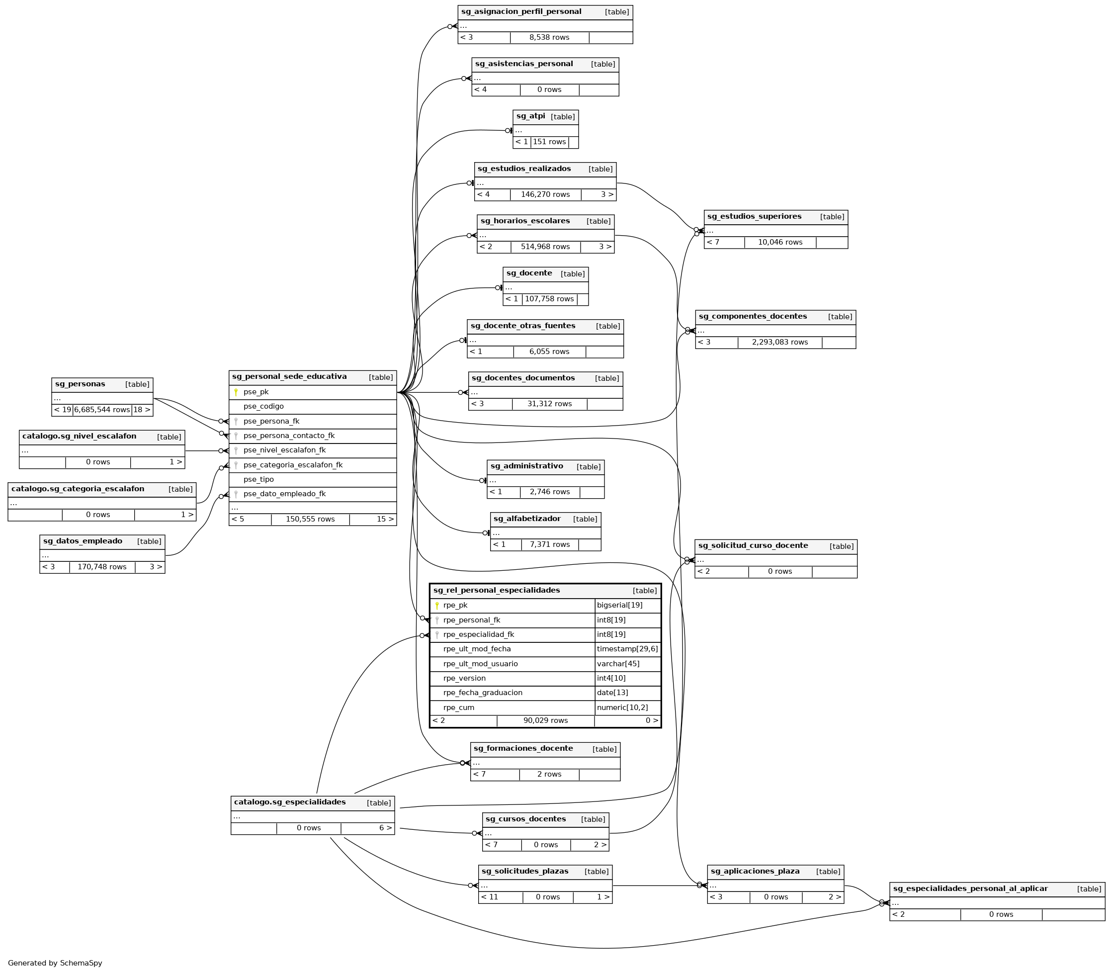
Columns
| Column | Type | Size | Nulls | Auto | Default | Children | Parents | Comments | |||
|---|---|---|---|---|---|---|---|---|---|---|---|
| rpe_pk | bigserial | 19 | √ | nextval('centros_educativos.sg_rel_personal_especialidades_rpe_pk_seq'::regclass) |
|
|
Número correlativo autogenerado. |
||||
| rpe_personal_fk | int8 | 19 | null |
|
|
Llave foranea que hace referencia al personal. |
|||||
| rpe_especialidad_fk | int8 | 19 | null |
|
|
Llave foranea que hace referencia a la especialidad |
|||||
| rpe_ult_mod_fecha | timestamp | 29,6 | √ | null |
|
|
Última fecha en la que se modificó el registro. |
||||
| rpe_ult_mod_usuario | varchar | 45 | √ | null |
|
|
Último usuario que modificó el registro. |
||||
| rpe_version | int4 | 10 | √ | null |
|
|
Versión del registro |
||||
| rpe_fecha_graduacion | date | 13 | √ | null |
|
|
|||||
| rpe_cum | numeric | 10,2 | √ | null |
|
|
Indexes
| Constraint Name | Type | Sort | Column(s) |
|---|---|---|---|
| sg_rel_personal_especialidades_pkey | Primary key | Asc | rpe_pk |

