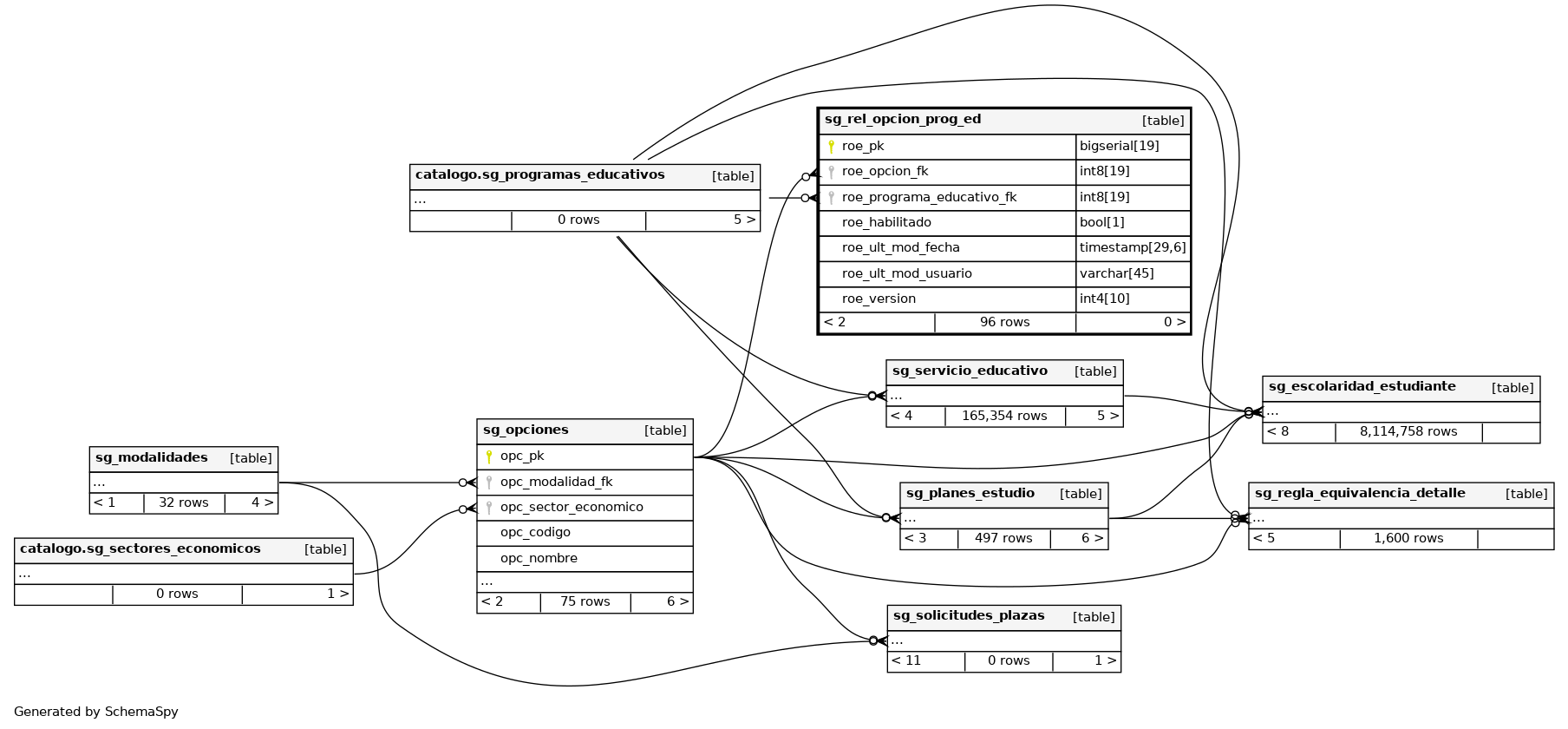
Columns
| Column | Type | Size | Nulls | Auto | Default | Children | Parents | Comments | |||
|---|---|---|---|---|---|---|---|---|---|---|---|
| roe_pk | bigserial | 19 | √ | nextval('centros_educativos.sg_rel_opcion_prog_ed_roe_pk_seq'::regclass) |
|
|
Número correlativo autogenerado. |
||||
| roe_opcion_fk | int8 | 19 | √ | null |
|
|
Clave foránea que hace referencia a la opción. |
||||
| roe_programa_educativo_fk | int8 | 19 | null |
|
|
Clave foránea que hace referencia al programa educativo. |
|||||
| roe_habilitado | bool | 1 | √ | null |
|
|
Indica si el registro se encuentra habilitado(true) o inhabilitado(false). |
||||
| roe_ult_mod_fecha | timestamp | 29,6 | √ | null |
|
|
Última fecha en la que se modificó el registro. |
||||
| roe_ult_mod_usuario | varchar | 45 | √ | null |
|
|
Último usuario que modificó el registro. |
||||
| roe_version | int4 | 10 | √ | null |
|
|
Versión del registro. |
Indexes
| Constraint Name | Type | Sort | Column(s) |
|---|---|---|---|
| sg_rel_opcion_prog_ed_pkey | Primary key | Asc | roe_pk |
| sg_rel_opcion_prog_ed_opcion_idx | Performance | Asc | roe_opcion_fk |
| sg_rel_opcion_prog_ed_programa_educativo_idx | Performance | Asc | roe_programa_educativo_fk |

