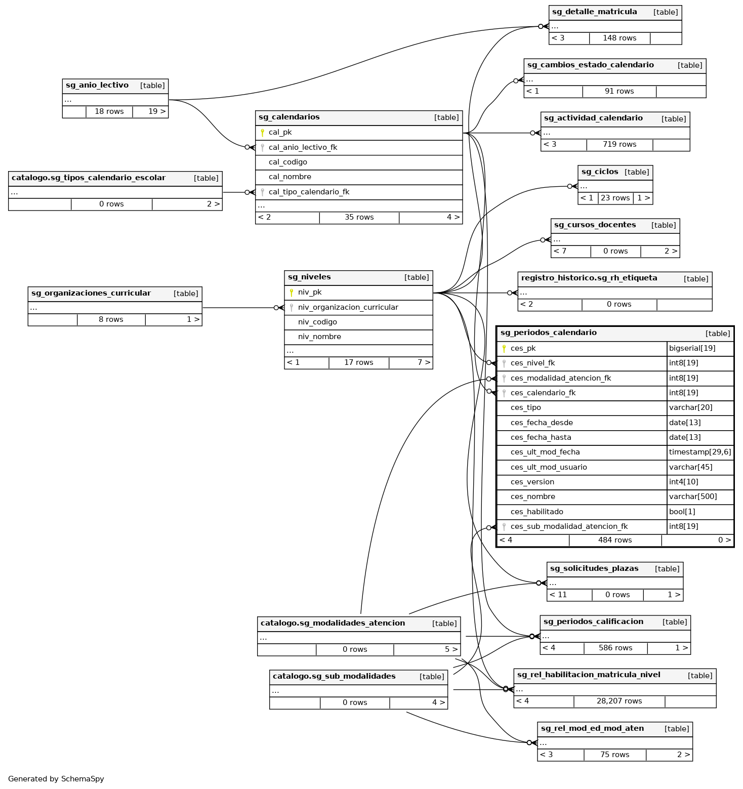
Columns
| Column | Type | Size | Nulls | Auto | Default | Children | Parents | Comments | |||
|---|---|---|---|---|---|---|---|---|---|---|---|
| ces_pk | bigserial | 19 | √ | nextval('centros_educativos.sg_periodos_calendario_ces_pk_seq'::regclass) |
|
|
Número correlativo autogenerado. |
||||
| ces_nivel_fk | int8 | 19 | √ | null |
|
|
Nivel del registro. |
||||
| ces_modalidad_atencion_fk | int8 | 19 | √ | null |
|
|
Número correlativo autogenerado. |
||||
| ces_calendario_fk | int8 | 19 | √ | null |
|
|
|||||
| ces_tipo | varchar | 20 | √ | null |
|
|
|||||
| ces_fecha_desde | date | 13 | null |
|
|
Fecha inicio del registro. |
|||||
| ces_fecha_hasta | date | 13 | null |
|
|
Fecha fin del registro. |
|||||
| ces_ult_mod_fecha | timestamp | 29,6 | √ | null |
|
|
Última fecha en la que se modificó el registro. |
||||
| ces_ult_mod_usuario | varchar | 45 | √ | null |
|
|
Último usuario que modificó el registro. |
||||
| ces_version | int4 | 10 | √ | null |
|
|
Versión del registro. |
||||
| ces_nombre | varchar | 500 | √ | null |
|
|
Nombre del registro. |
||||
| ces_habilitado | bool | 1 | √ | null |
|
|
|||||
| ces_sub_modalidad_atencion_fk | int8 | 19 | √ | null |
|
|
Indexes
| Constraint Name | Type | Sort | Column(s) |
|---|---|---|---|
| sg_periodos_calendario_pkey | Primary key | Asc | ces_pk |



