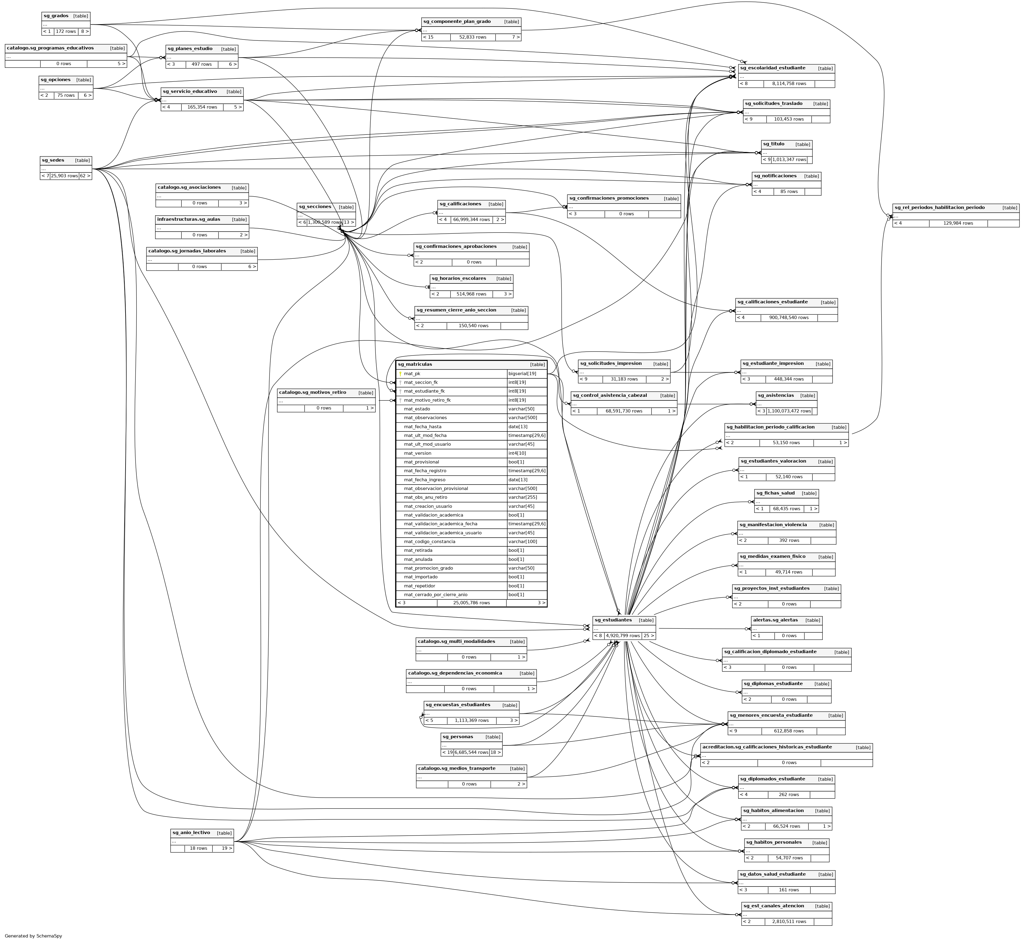
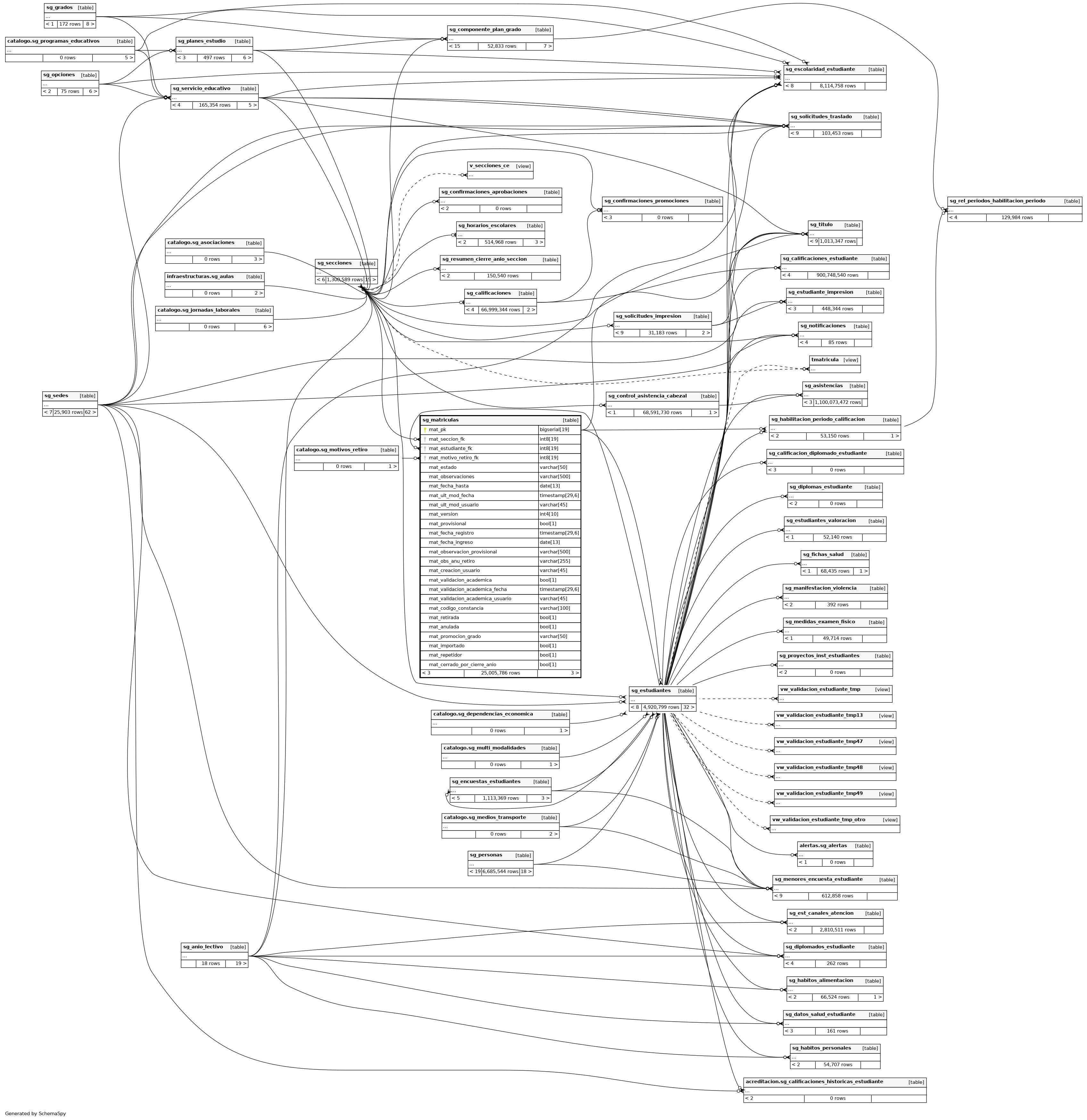
Columns
| Column | Type | Size | Nulls | Auto | Default | Children | Parents | Comments | |||||||||
|---|---|---|---|---|---|---|---|---|---|---|---|---|---|---|---|---|---|
| mat_pk | bigserial | 19 | √ | nextval('centros_educativos.sg_matriculas_mat_pk_seq'::regclass) |
|
|
Número correlativo autogenerado. |
||||||||||
| mat_seccion_fk | int8 | 19 | null |
|
|
Clave foránea que hace referencia a la sección. |
|||||||||||
| mat_estudiante_fk | int8 | 19 | null |
|
|
Clave foránea que hace referencia al estudiante. |
|||||||||||
| mat_motivo_retiro_fk | int8 | 19 | √ | null |
|
|
|||||||||||
| mat_estado | varchar | 50 | √ | null |
|
|
Estado del registro. |
||||||||||
| mat_observaciones | varchar | 500 | √ | null |
|
|
|||||||||||
| mat_fecha_hasta | date | 13 | √ | null |
|
|
Fecha hasta del registro. |
||||||||||
| mat_ult_mod_fecha | timestamp | 29,6 | √ | null |
|
|
Última fecha en la que se modificó el registro. |
||||||||||
| mat_ult_mod_usuario | varchar | 45 | √ | null |
|
|
Último usuario que modificó el registro. |
||||||||||
| mat_version | int4 | 10 | √ | null |
|
|
Versión del registro |
||||||||||
| mat_provisional | bool | 1 | √ | null |
|
|
|||||||||||
| mat_fecha_registro | timestamp | 29,6 | √ | null |
|
|
|||||||||||
| mat_fecha_ingreso | date | 13 | √ | null |
|
|
Fecha ingreso al centro educativo. |
||||||||||
| mat_observacion_provisional | varchar | 500 | √ | null |
|
|
Observación provisional del registro. |
||||||||||
| mat_obs_anu_retiro | varchar | 255 | √ | null |
|
|
Observación de la anulación del retiro. |
||||||||||
| mat_creacion_usuario | varchar | 45 | √ | null |
|
|
|||||||||||
| mat_validacion_academica | bool | 1 | √ | false |
|
|
|||||||||||
| mat_validacion_academica_fecha | timestamp | 29,6 | √ | null |
|
|
|||||||||||
| mat_validacion_academica_usuario | varchar | 45 | √ | null |
|
|
|||||||||||
| mat_codigo_constancia | varchar | 100 | √ | null |
|
|
|||||||||||
| mat_retirada | bool | 1 | false |
|
|
||||||||||||
| mat_anulada | bool | 1 | √ | null |
|
|
|||||||||||
| mat_promocion_grado | varchar | 50 | √ | null |
|
|
|||||||||||
| mat_importado | bool | 1 | √ | null |
|
|
|||||||||||
| mat_repetidor | bool | 1 | √ | null |
|
|
|||||||||||
| mat_cerrado_por_cierre_anio | bool | 1 | √ | null |
|
|
Indexes
| Constraint Name | Type | Sort | Column(s) |
|---|---|---|---|
| sg_matriculas_pkey | Primary key | Asc | mat_pk |
| sg_matricula_motivo_retiro_fk_idx | Performance | Asc | mat_motivo_retiro_fk |
| sg_matriculas_est_fk_idx | Performance | Asc | mat_estudiante_fk |
| sg_matriculas_estado_idx | Performance | Asc | mat_estado |
| sg_matriculas_fecha_ingreso_idx | Performance | Asc | mat_fecha_ingreso |
| sg_matriculas_mat_anulada_idx | Performance | Asc | mat_anulada |
| sg_matriculas_mat_valid_academ_idx | Performance | Asc | mat_validacion_academica |
| sg_matriculas_motivo_retiro_idx | Performance | Asc | mat_motivo_retiro_fk |
| sg_matriculas_retirada_idx | Performance | Asc | mat_retirada |
| sg_matriculas_sec_fk_idx | Performance | Asc | mat_seccion_fk |



