Columns
| Column | Type | Size | Nulls | Auto | Default | Children | Parents | Comments | |||
|---|---|---|---|---|---|---|---|---|---|---|---|
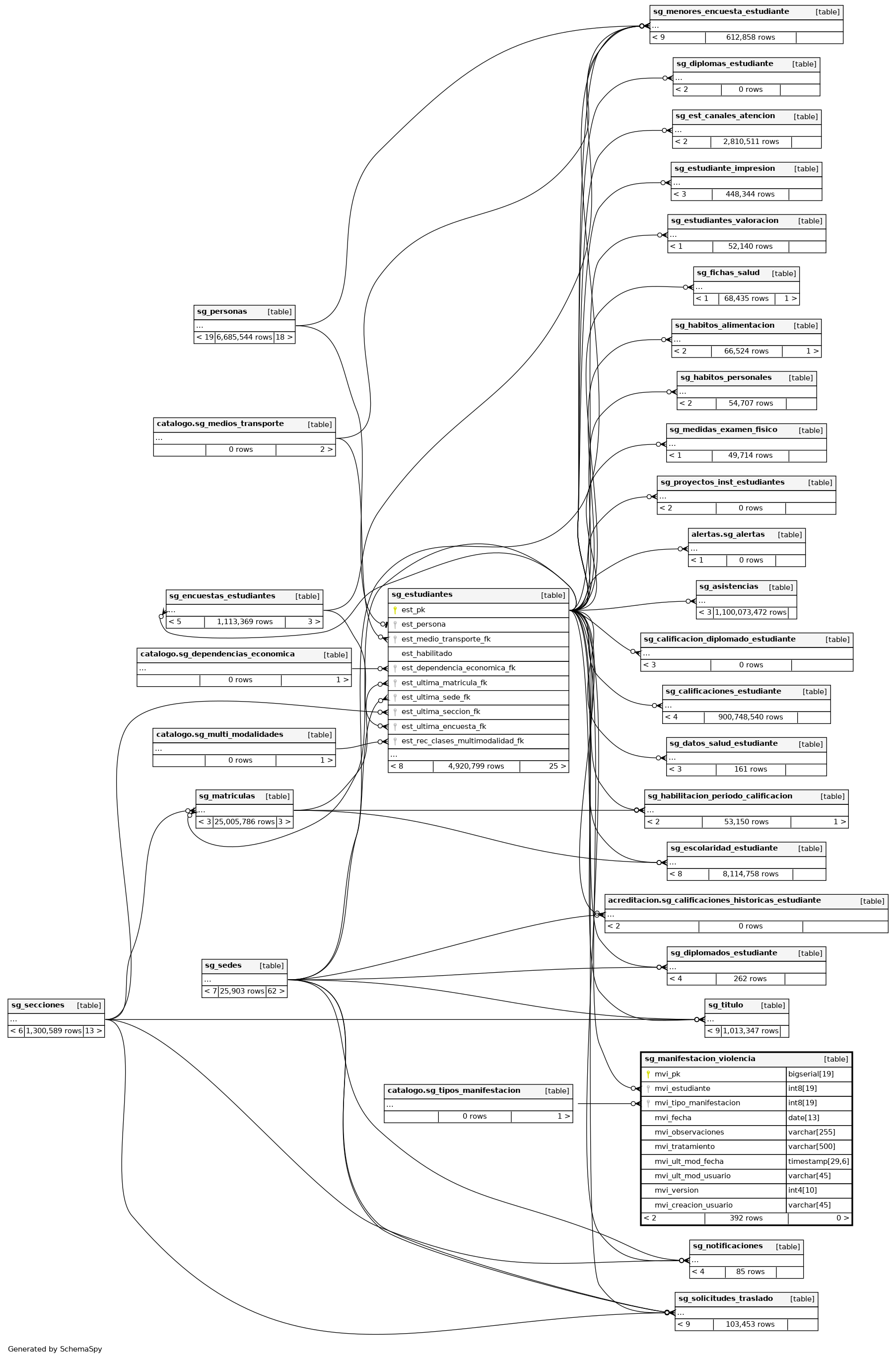
| mvi_pk | bigserial | 19 | √ | nextval('centros_educativos.sg_manifestacion_violencia_mvi_pk_seq'::regclass) |
|
|
Número correlativo autogenerado. |
||||
| mvi_estudiante | int8 | 19 | √ | null |
|
|
Clave foránea que hace referencia al estudiante. |
||||
| mvi_tipo_manifestacion | int8 | 19 | √ | null |
|
|
Clave foránea que hace referencia al tipo de manifestación. |
||||
| mvi_fecha | date | 13 | √ | null |
|
|
Fecha de la manifestación de violencia. |
||||
| mvi_observaciones | varchar | 255 | √ | null |
|
|
Observaciones. |
||||
| mvi_tratamiento | varchar | 500 | √ | null |
|
|
Tratamiento. |
||||
| mvi_ult_mod_fecha | timestamp | 29,6 | √ | null |
|
|
Última fecha en la que se modificó el registro. |
||||
| mvi_ult_mod_usuario | varchar | 45 | √ | null |
|
|
Último usuario que modificó el registro. |
||||
| mvi_version | int4 | 10 | √ | null |
|
|
Versión del registro. |
||||
| mvi_creacion_usuario | varchar | 45 | √ | null |
|
|
Usuario que creó el registro. |
Indexes
| Constraint Name | Type | Sort | Column(s) |
|---|---|---|---|
| sg_manifestacion_violencia_pkey | Primary key | Asc | mvi_pk |
| sg_manifestacion_violencia_mvi_estudiante_fk_idx | Performance | Asc | mvi_estudiante |



