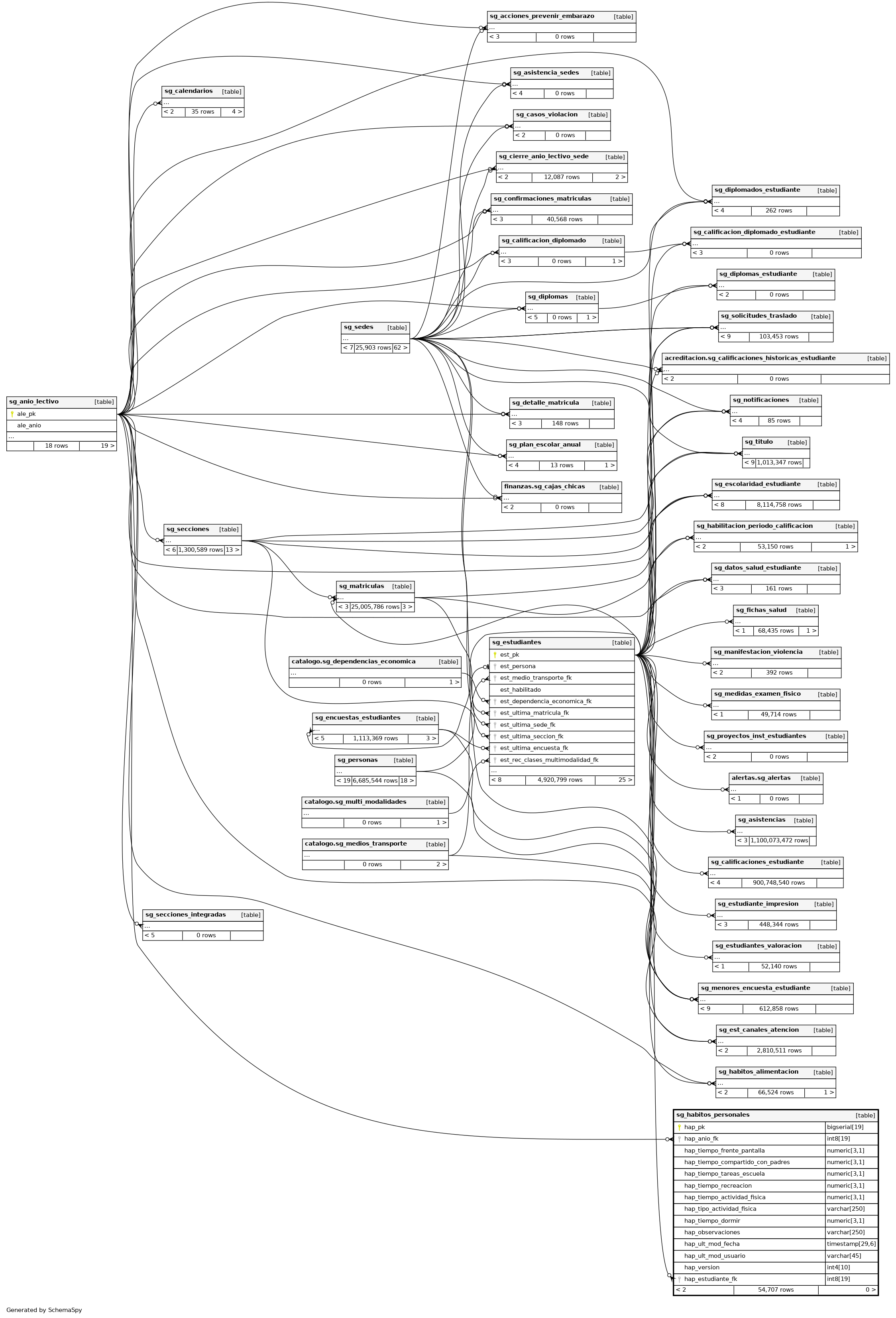
Columns
| Column | Type | Size | Nulls | Auto | Default | Children | Parents | Comments | |||
|---|---|---|---|---|---|---|---|---|---|---|---|
| hap_pk | bigserial | 19 | √ | nextval('centros_educativos.sg_habitos_personales_hap_pk_seq'::regclass) |
|
|
Número correlativo autogenerado. |
||||
| hap_anio_fk | int8 | 19 | √ | null |
|
|
|||||
| hap_tiempo_frente_pantalla | numeric | 3,1 | √ | null |
|
|
|||||
| hap_tiempo_compartido_con_padres | numeric | 3,1 | √ | null |
|
|
|||||
| hap_tiempo_tareas_escuela | numeric | 3,1 | √ | null |
|
|
|||||
| hap_tiempo_recreacion | numeric | 3,1 | √ | null |
|
|
|||||
| hap_tiempo_actividad_fisica | numeric | 3,1 | √ | null |
|
|
|||||
| hap_tipo_actividad_fisica | varchar | 250 | √ | null |
|
|
|||||
| hap_tiempo_dormir | numeric | 3,1 | √ | null |
|
|
|||||
| hap_observaciones | varchar | 250 | √ | null |
|
|
|||||
| hap_ult_mod_fecha | timestamp | 29,6 | √ | null |
|
|
Última fecha en la que se modificó el registro. |
||||
| hap_ult_mod_usuario | varchar | 45 | √ | null |
|
|
Último usuario que modificó el registro. |
||||
| hap_version | int4 | 10 | √ | null |
|
|
Versión del registro. |
||||
| hap_estudiante_fk | int8 | 19 | √ | null |
|
|
Indexes
| Constraint Name | Type | Sort | Column(s) |
|---|---|---|---|
| sg_habitos_personales_pkey | Primary key | Asc | hap_pk |



