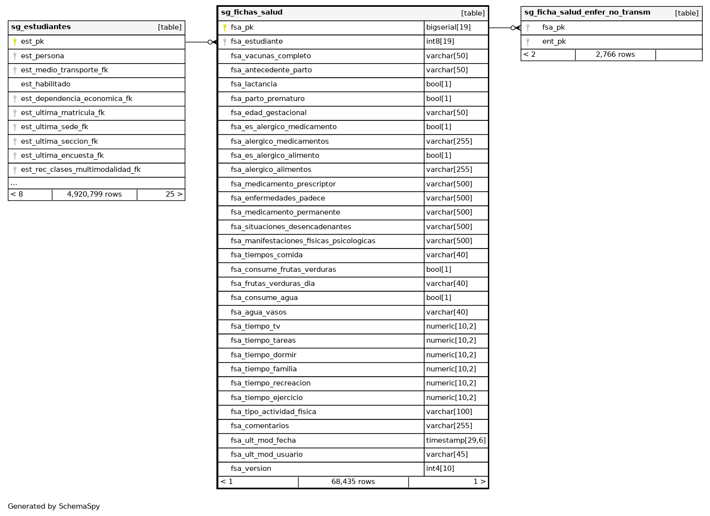
Columns
| Column | Type | Size | Nulls | Auto | Default | Children | Parents | Comments | ||||||
|---|---|---|---|---|---|---|---|---|---|---|---|---|---|---|
| fsa_pk | bigserial | 19 | √ | nextval('centros_educativos.sg_fichas_salud_fsa_pk_seq'::regclass) |
|
|
Número correlativo autogenerado. |
|||||||
| fsa_estudiante | int8 | 19 | √ | null |
|
|
Clave foranea que hace referencia al estudiante. |
|||||||
| fsa_vacunas_completo | varchar | 50 | √ | null |
|
|
Esquema de vacunación completo a la edad si(true) no (false). |
|||||||
| fsa_antecedente_parto | varchar | 50 | √ | null |
|
|
Antecedentes del parto. |
|||||||
| fsa_lactancia | bool | 1 | √ | null |
|
|
Lactancia materna exclusiva. |
|||||||
| fsa_parto_prematuro | bool | 1 | √ | null |
|
|
Parto prematuro si(true) no(false). |
|||||||
| fsa_edad_gestacional | varchar | 50 | √ | null |
|
|
Edad gestacional al terminar el embarazo. |
|||||||
| fsa_es_alergico_medicamento | bool | 1 | √ | null |
|
|
Es alérgico a algún medicamneto si(true) no(false). |
|||||||
| fsa_alergico_medicamentos | varchar | 255 | √ | null |
|
|
Medicamentos al que es alérgico. |
|||||||
| fsa_es_alergico_alimento | bool | 1 | √ | null |
|
|
Es alérgico a algún alimento si(true) no(false). |
|||||||
| fsa_alergico_alimentos | varchar | 255 | √ | null |
|
|
Alimento al que es alérgico. |
|||||||
| fsa_medicamento_prescriptor | varchar | 500 | √ | null |
|
|
Medicamentos prescritos que deben asegurarse en el centro educativo. |
|||||||
| fsa_enfermedades_padece | varchar | 500 | √ | null |
|
|
Enfermedades o alergias diagnosticadas que padece. |
|||||||
| fsa_medicamento_permanente | varchar | 500 | √ | null |
|
|
Medicamento prescrito de carácter permanente. |
|||||||
| fsa_situaciones_desencadenantes | varchar | 500 | √ | null |
|
|
Situaciones significativas desencadenantes que afectan el proceso educativo. |
|||||||
| fsa_manifestaciones_fisicas_psicologicas | varchar | 500 | √ | null |
|
|
Manifestaciones fiscias y psicologicas observadas que afectan su desarrollo y aprendizaje. |
|||||||
| fsa_tiempos_comida | varchar | 40 | √ | null |
|
|
Tiempos de comida al día. |
|||||||
| fsa_consume_frutas_verduras | bool | 1 | √ | null |
|
|
Identifica si consume frutas y verduras si(true) no(false). |
|||||||
| fsa_frutas_verduras_dia | varchar | 40 | √ | null |
|
|
Cuantas veces al día consume frutas y verduras. |
|||||||
| fsa_consume_agua | bool | 1 | √ | null |
|
|
Identifica si consume agua al día si(true) no(false). |
|||||||
| fsa_agua_vasos | varchar | 40 | √ | null |
|
|
Cuantos vasos de agua ingiere al día. |
|||||||
| fsa_tiempo_tv | numeric | 10,2 | √ | null |
|
|
Cantidad de horas frente a la pantalla. |
|||||||
| fsa_tiempo_tareas | numeric | 10,2 | √ | null |
|
|
Cantidad de horas dedicado a las tareas. |
|||||||
| fsa_tiempo_dormir | numeric | 10,2 | √ | null |
|
|
Cantidad de horas que duerme en el día. |
|||||||
| fsa_tiempo_familia | numeric | 10,2 | √ | null |
|
|
Cantidad de horas dedicado a compartir en familia. |
|||||||
| fsa_tiempo_recreacion | numeric | 10,2 | √ | null |
|
|
Cantidad de horas de recreacion. |
|||||||
| fsa_tiempo_ejercicio | numeric | 10,2 | √ | null |
|
|
Tiempo de ejercicio o actividad fisica al día. |
|||||||
| fsa_tipo_actividad_fisica | varchar | 100 | √ | null |
|
|
Tipo de actividad fisica que hace. |
|||||||
| fsa_comentarios | varchar | 255 | √ | null |
|
|
Observaciones/Comentarios. |
|||||||
| fsa_ult_mod_fecha | timestamp | 29,6 | √ | null |
|
|
Última fecha en la que se modificó el registro. |
|||||||
| fsa_ult_mod_usuario | varchar | 45 | √ | null |
|
|
Último usuario que modificó el registro. |
|||||||
| fsa_version | int4 | 10 | √ | null |
|
|
Versión del teléfono. |
Indexes
| Constraint Name | Type | Sort | Column(s) |
|---|---|---|---|
| sg_fichas_salud_pkey | Primary key | Asc | fsa_pk |



