Columns
| Column | Type | Size | Nulls | Auto | Default | Children | Parents | Comments | |||
|---|---|---|---|---|---|---|---|---|---|---|---|
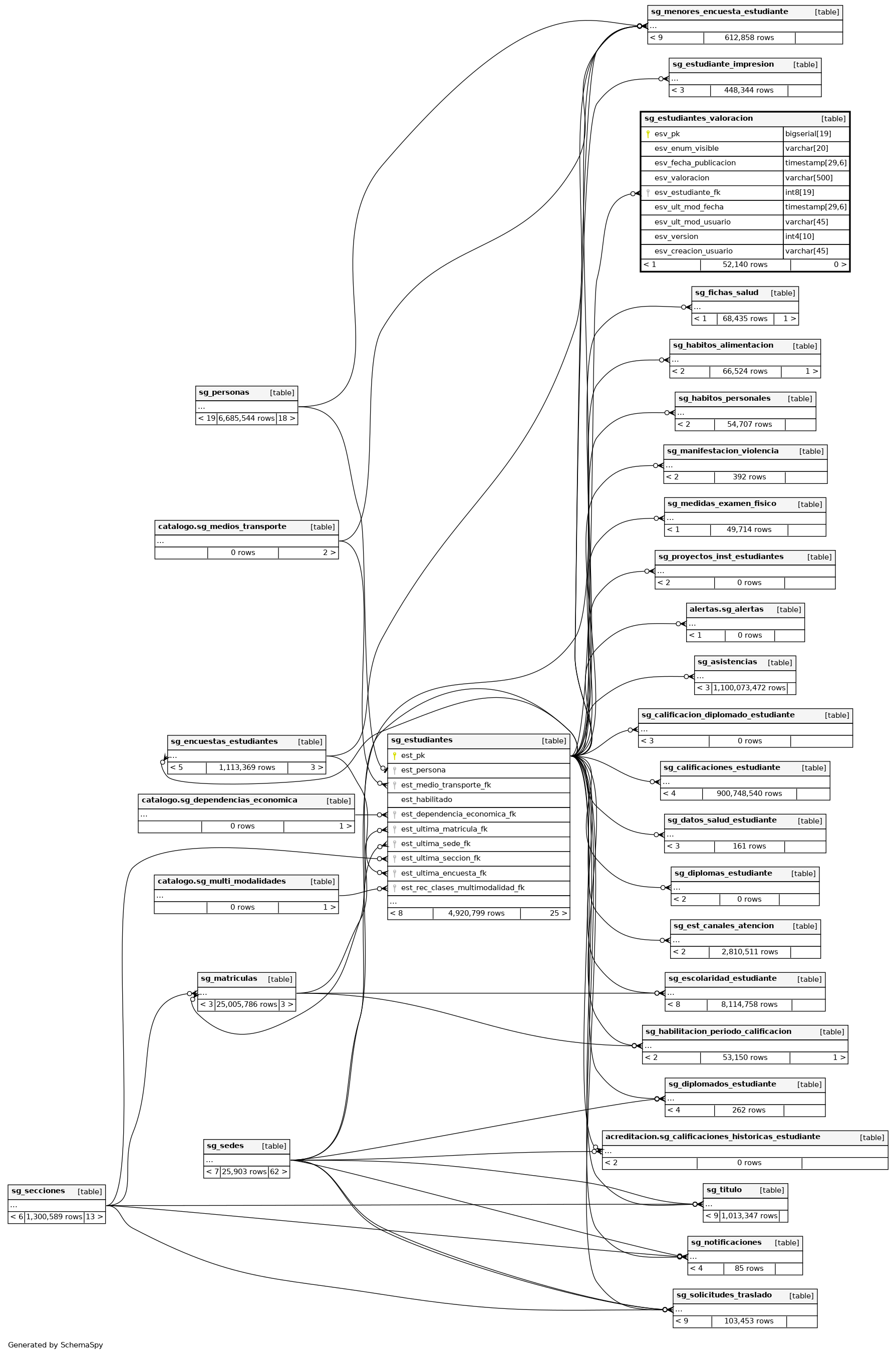
| esv_pk | bigserial | 19 | √ | nextval('centros_educativos.sg_estudiantes_valoracion_pk_seq'::regclass) |
|
|
Número correlativo autogenerado. |
||||
| esv_enum_visible | varchar | 20 | null |
|
|
Es el tipo de visibilidad que tendara el registro, puede ser público o privado. |
|||||
| esv_fecha_publicacion | timestamp | 29,6 | null |
|
|
Fecha en la que se publicó la valoración. |
|||||
| esv_valoracion | varchar | 500 | null |
|
|
Campo en el que se almacena la valoración. |
|||||
| esv_estudiante_fk | int8 | 19 | null |
|
|
Llave foránea del estudiante al que pertenece la valoración. |
|||||
| esv_ult_mod_fecha | timestamp | 29,6 | √ | null |
|
|
Última fecha en la que se modificó el registro. |
||||
| esv_ult_mod_usuario | varchar | 45 | √ | null |
|
|
Último usuario que modificó el registro. |
||||
| esv_version | int4 | 10 | √ | null |
|
|
Versión del registro. |
||||
| esv_creacion_usuario | varchar | 45 | √ | null |
|
|
Usuario que creó el registro. |
Indexes
| Constraint Name | Type | Sort | Column(s) |
|---|---|---|---|
| sg_estudiantes_valoracion_pkey | Primary key | Asc | esv_pk |
| sg_estudiantes_valoracion_est_fk_idx | Performance | Asc | esv_estudiante_fk |



