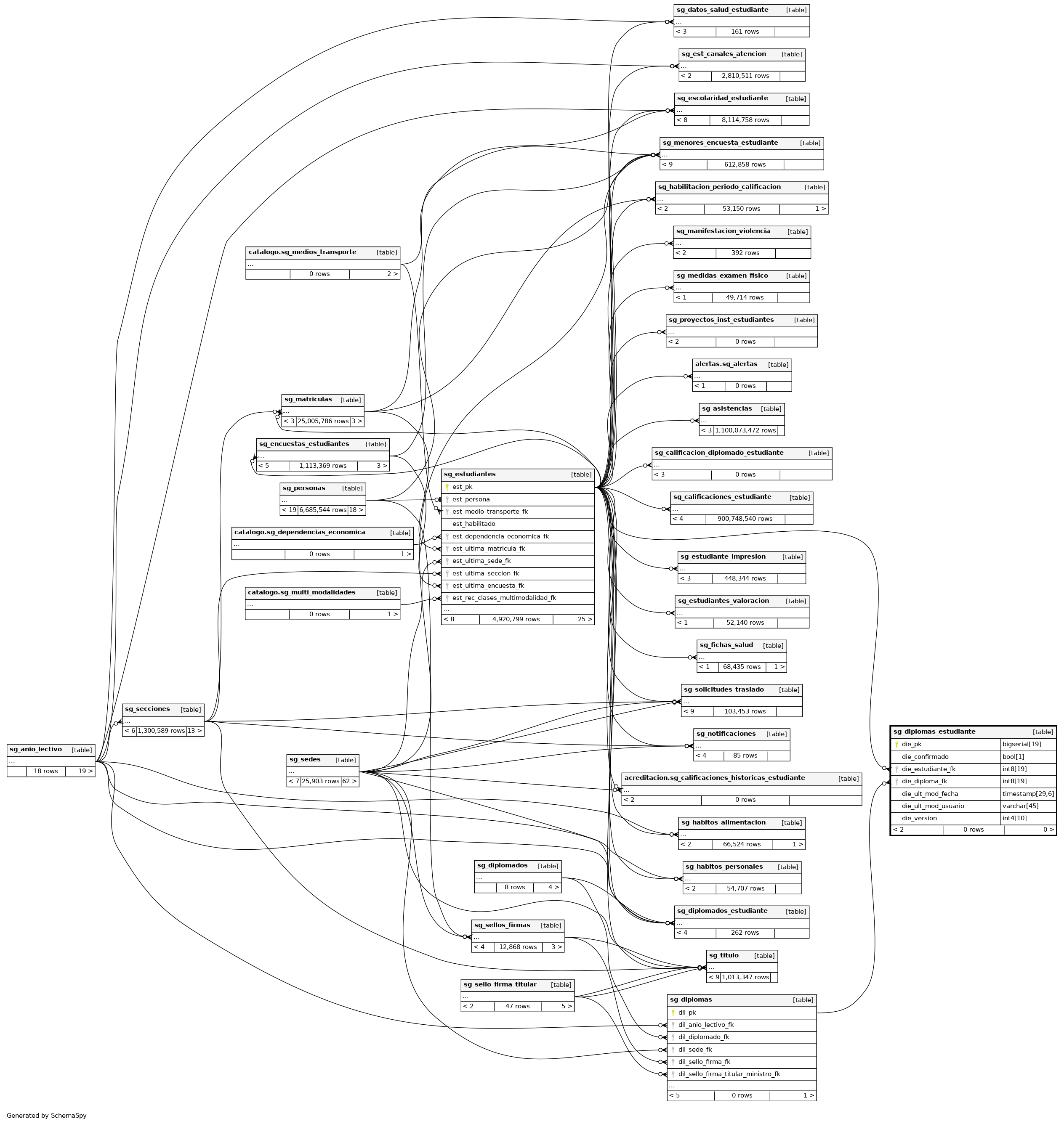
Columns
| Column | Type | Size | Nulls | Auto | Default | Children | Parents | Comments | |||
|---|---|---|---|---|---|---|---|---|---|---|---|
| die_pk | bigserial | 19 | √ | nextval('centros_educativos.sg_diplomas_estudiante_die_pk_seq'::regclass) |
|
|
Número correlativo autogenerado. |
||||
| die_confirmado | bool | 1 | √ | null |
|
|
Confirmado. |
||||
| die_estudiante_fk | int8 | 19 | √ | null |
|
|
Estudiante. |
||||
| die_diploma_fk | int8 | 19 | √ | null |
|
|
Diploma. |
||||
| die_ult_mod_fecha | timestamp | 29,6 | √ | null |
|
|
Última fecha en la que se modificó el registro. |
||||
| die_ult_mod_usuario | varchar | 45 | √ | null |
|
|
Último usuario que modificó el registro. |
||||
| die_version | int4 | 10 | √ | null |
|
|
Versión del registro. |
Indexes
| Constraint Name | Type | Sort | Column(s) |
|---|---|---|---|
| sg_diplomas_estudiante_pkey | Primary key | Asc | die_pk |



