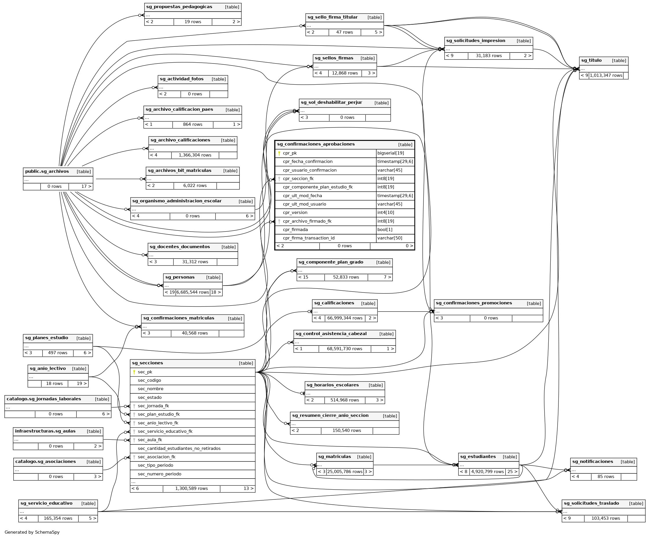
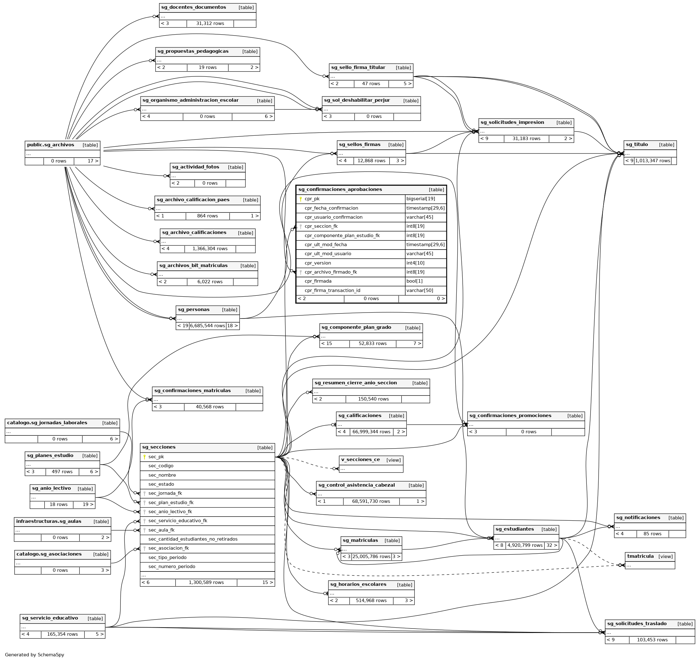
Columns
| Column | Type | Size | Nulls | Auto | Default | Children | Parents | Comments | |||
|---|---|---|---|---|---|---|---|---|---|---|---|
| cpr_pk | bigserial | 19 | √ | nextval('centros_educativos.sg_confirmaciones_aprobaciones_cpr_pk_seq'::regclass) |
|
|
Número correlativo autogenerado. |
||||
| cpr_fecha_confirmacion | timestamp | 29,6 | √ | null |
|
|
Fecha de confirmación. |
||||
| cpr_usuario_confirmacion | varchar | 45 | √ | null |
|
|
Usuario que confirmó. |
||||
| cpr_seccion_fk | int8 | 19 | √ | null |
|
|
Sección del registro. |
||||
| cpr_componente_plan_estudio_fk | int8 | 19 | √ | null |
|
|
Componente plan estudio del registro. |
||||
| cpr_ult_mod_fecha | timestamp | 29,6 | √ | null |
|
|
Última fecha en la que se modificó el registro. |
||||
| cpr_ult_mod_usuario | varchar | 45 | √ | null |
|
|
Último usuario que modificó el registro. |
||||
| cpr_version | int4 | 10 | √ | null |
|
|
Versión del registro. |
||||
| cpr_archivo_firmado_fk | int8 | 19 | √ | null |
|
|
Llave foránea que hace referencia al archivo firmado. |
||||
| cpr_firmada | bool | 1 | √ | null |
|
|
Indica si la confirmación está firmada. |
||||
| cpr_firma_transaction_id | varchar | 50 | √ | null |
|
|
Id de la transacción en el servicio de firma electrónica |
Indexes
| Constraint Name | Type | Sort | Column(s) |
|---|---|---|---|
| sg_confirmaciones_aprobaciones_pkey | Primary key | Asc | cpr_pk |
| sg_confapr_seccion_componente_uk | Must be unique | Asc/Asc | cpr_seccion_fk + cpr_componente_plan_estudio_fk |



