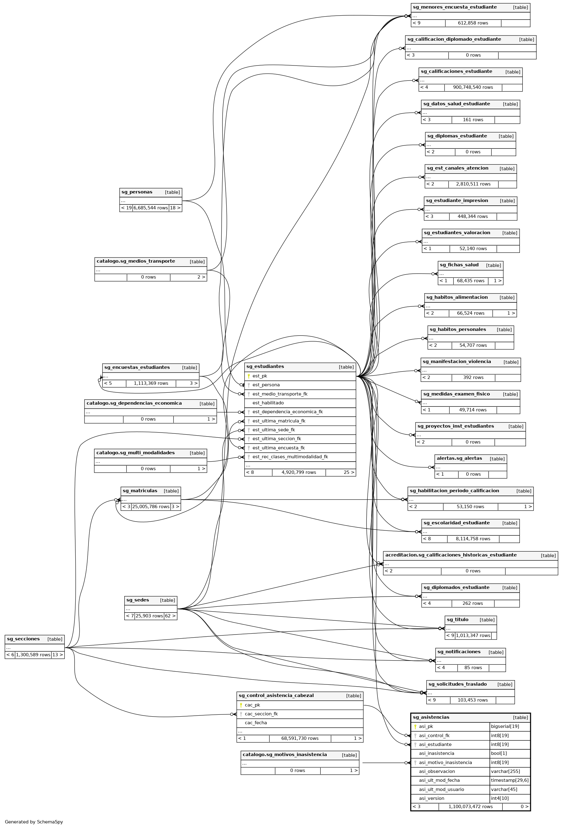
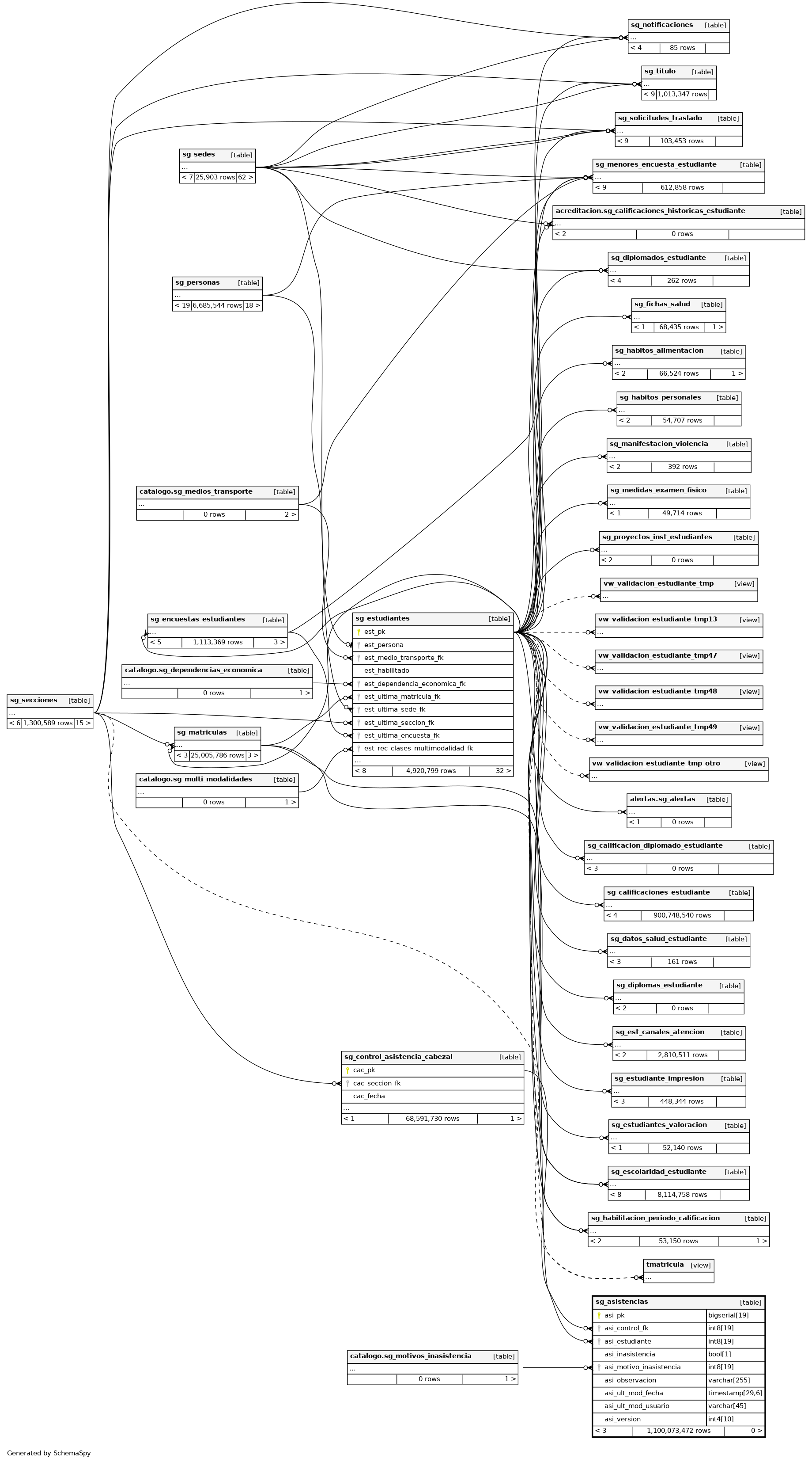
Columns
| Column | Type | Size | Nulls | Auto | Default | Children | Parents | Comments | |||
|---|---|---|---|---|---|---|---|---|---|---|---|
| asi_pk | bigserial | 19 | √ | nextval('centros_educativos.sg_asistencias_asi_pk_seq'::regclass) |
|
|
Número correlativo autogenerado. |
||||
| asi_control_fk | int8 | 19 | √ | null |
|
|
Clave foránea que hace referencia al control de asistencia cabezal. |
||||
| asi_estudiante | int8 | 19 | null |
|
|
Clave foránea que hace referencia al estudiante. |
|||||
| asi_inasistencia | bool | 1 | √ | null |
|
|
Indica si es una inasistencia. |
||||
| asi_motivo_inasistencia | int8 | 19 | √ | null |
|
|
Clave foránea que hace referencia al tipo de inasistencia. |
||||
| asi_observacion | varchar | 255 | √ | null |
|
|
Observación de la inasistencia. |
||||
| asi_ult_mod_fecha | timestamp | 29,6 | √ | null |
|
|
Última fecha en la que se modificó el registro. |
||||
| asi_ult_mod_usuario | varchar | 45 | √ | null |
|
|
Último usuario que modificó el registro. |
||||
| asi_version | int4 | 10 | √ | null |
|
|
Versión del registro. |
Indexes
| Constraint Name | Type | Sort | Column(s) |
|---|---|---|---|
| sg_asistencias_pkey | Primary key | Asc | asi_pk |
| sg_asistencias_control_fk_idx | Performance | Asc | asi_control_fk |
| sg_asistencias_estudiante_cabezal | Must be unique | Asc/Asc | asi_control_fk + asi_estudiante |
| sg_asistencias_estudiante_fk_idx | Performance | Asc | asi_estudiante |
| sg_asistencias_inasis_idx | Performance | Asc | asi_inasistencia |
| sg_motivo_inasistencia_fk_idx | Performance | Asc | asi_motivo_inasistencia |



