Columns
| Column | Type | Size | Nulls | Auto | Default | Children | Parents | Comments | |||
|---|---|---|---|---|---|---|---|---|---|---|---|
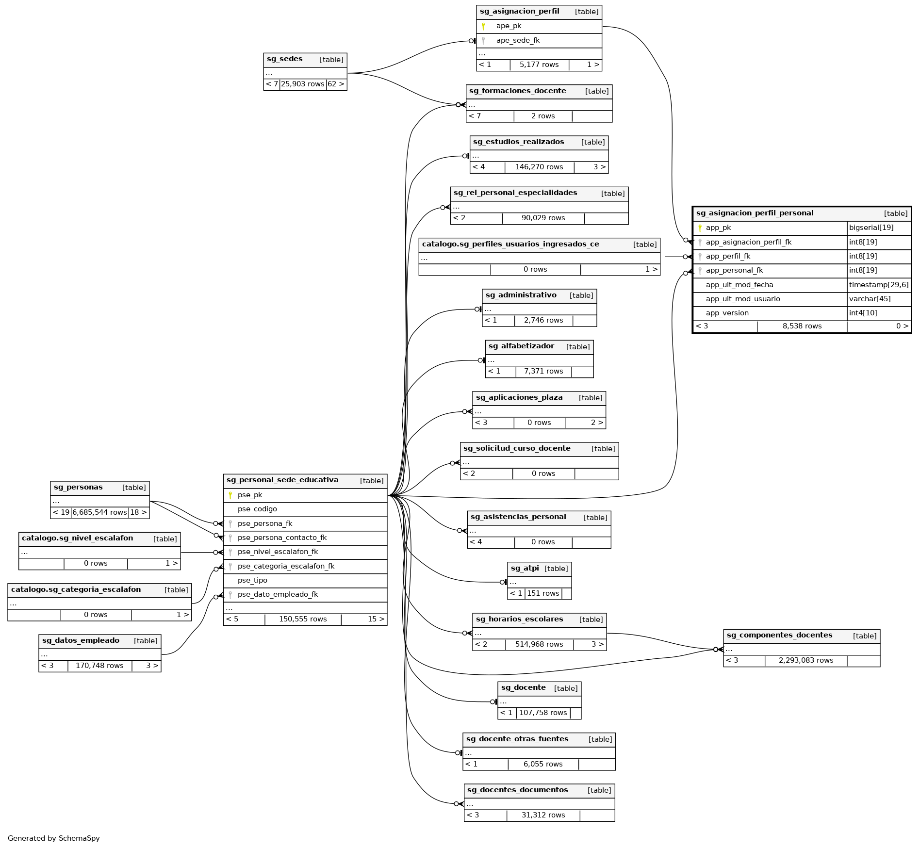
| app_pk | bigserial | 19 | √ | nextval('centros_educativos.sg_asignacion_perfil_personal_app_pk_seq'::regclass) |
|
|
Número correlativo autogenerado. |
||||
| app_asignacion_perfil_fk | int8 | 19 | √ | null |
|
|
|||||
| app_perfil_fk | int8 | 19 | √ | null |
|
|
Perfil del registro. |
||||
| app_personal_fk | int8 | 19 | √ | null |
|
|
Personal del registro. |
||||
| app_ult_mod_fecha | timestamp | 29,6 | √ | null |
|
|
Última fecha en la que se modificó el registro. |
||||
| app_ult_mod_usuario | varchar | 45 | √ | null |
|
|
Último usuario que modificó el registro. |
||||
| app_version | int4 | 10 | √ | null |
|
|
Versión del registro. |
Indexes
| Constraint Name | Type | Sort | Column(s) |
|---|---|---|---|
| sg_asignacion_perfil_personal_pkey | Primary key | Asc | app_pk |
| sg_asignacion_perfil_personal_perfil_uk | Must be unique | Asc/Asc | app_asignacion_perfil_fk + app_perfil_fk |

