Columns
| Column | Type | Size | Nulls | Auto | Default | Children | Parents | Comments | ||||||
|---|---|---|---|---|---|---|---|---|---|---|---|---|---|---|
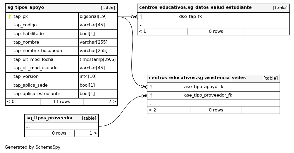
| tap_pk | bigserial | 19 | √ | nextval('catalogo.sg_tipos_apoyo_tap_pk_seq'::regclass) |
|
|
Número correlativo autogenerado. |
|||||||
| tap_codigo | varchar | 45 | √ | null |
|
|
Código del registro. |
|||||||
| tap_habilitado | bool | 1 | √ | null |
|
|
Indica si el registro se encuentra habilitado(true) o inhabilitado(false). |
|||||||
| tap_nombre | varchar | 255 | √ | null |
|
|
Nombre del registro. |
|||||||
| tap_nombre_busqueda | varchar | 255 | √ | null |
|
|
Nombre del registro normalizado para búsquedas. |
|||||||
| tap_ult_mod_fecha | timestamp | 29,6 | √ | null |
|
|
Última fecha en la que se modificó el registro. |
|||||||
| tap_ult_mod_usuario | varchar | 45 | √ | null |
|
|
Último usuario que modificó el registro. |
|||||||
| tap_version | int4 | 10 | √ | null |
|
|
Versión del registro. |
|||||||
| tap_aplica_sede | bool | 1 | √ | true |
|
|
Registro aplica a sede. |
|||||||
| tap_aplica_estudiante | bool | 1 | √ | false |
|
|
Registro aplica a estudiante. |
Indexes
| Constraint Name | Type | Sort | Column(s) |
|---|---|---|---|
| sg_tipos_apoyo_pkey | Primary key | Asc | tap_pk |
| tap_codigo_uk | Must be unique | Asc | tap_codigo |
| tap_nombre_uk | Must be unique | Asc | tap_nombre |

