Columns
| Column | Type | Size | Nulls | Auto | Default | Children | Parents | Comments | |||
|---|---|---|---|---|---|---|---|---|---|---|---|
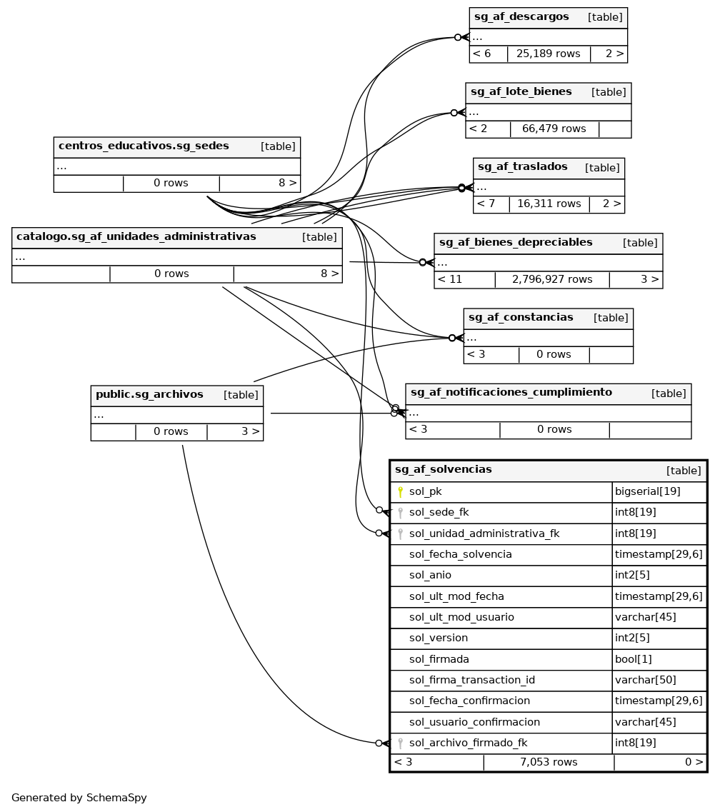
| sol_pk | bigserial | 19 | √ | nextval('activo_fijo.sg_af_solvencias_pk_seq'::regclass) |
|
|
Número correlativo autogenerado. |
||||
| sol_sede_fk | int8 | 19 | √ | null |
|
|
Sede a quien se crea la solvencia |
||||
| sol_unidad_administrativa_fk | int8 | 19 | √ | null |
|
|
Unidad a quien se crea la solvencia |
||||
| sol_fecha_solvencia | timestamp | 29,6 | √ | null |
|
|
Fecha de emisión de la solvencia. |
||||
| sol_anio | int2 | 5 | √ | null |
|
|
Año de solvencia |
||||
| sol_ult_mod_fecha | timestamp | 29,6 | √ | null |
|
|
Última fecha en la que se modificó el registro. |
||||
| sol_ult_mod_usuario | varchar | 45 | √ | null |
|
|
Último usuario que se modificó el registro. |
||||
| sol_version | int2 | 5 | √ | null |
|
|
Versión del registro |
||||
| sol_firmada | bool | 1 | √ | false |
|
|
|||||
| sol_firma_transaction_id | varchar | 50 | √ | null |
|
|
|||||
| sol_fecha_confirmacion | timestamp | 29,6 | √ | null |
|
|
|||||
| sol_usuario_confirmacion | varchar | 45 | √ | null |
|
|
|||||
| sol_archivo_firmado_fk | int8 | 19 | √ | null |
|
|
Indexes
| Constraint Name | Type | Sort | Column(s) |
|---|---|---|---|
| solvencias | Primary key | Asc | sol_pk |
| sol_anio_idx | Performance | Asc | sol_anio |
| sol_archivo_firmado_fk_idx | Performance | Asc | sol_archivo_firmado_fk |
| sol_fecha_confirmacion_idx | Performance | Asc | sol_fecha_confirmacion |
| sol_fecha_solvencia_idx | Performance | Asc | sol_fecha_solvencia |
| sol_firma_transaction_id_idx | Performance | Asc | sol_firma_transaction_id |
| sol_firmada_idx | Performance | Asc | sol_firmada |
| sol_pk_idx | Performance | Asc | sol_pk |
| sol_sede_fk_idx | Performance | Asc | sol_sede_fk |
| sol_unidad_administrativa_fk_idx | Performance | Asc | sol_unidad_administrativa_fk |
| sol_usuario_confirmacion_idx | Performance | Asc | sol_usuario_confirmacion |

