Columns
| Column | Type | Size | Nulls | Auto | Default | Children | Parents | Comments | |||
|---|---|---|---|---|---|---|---|---|---|---|---|
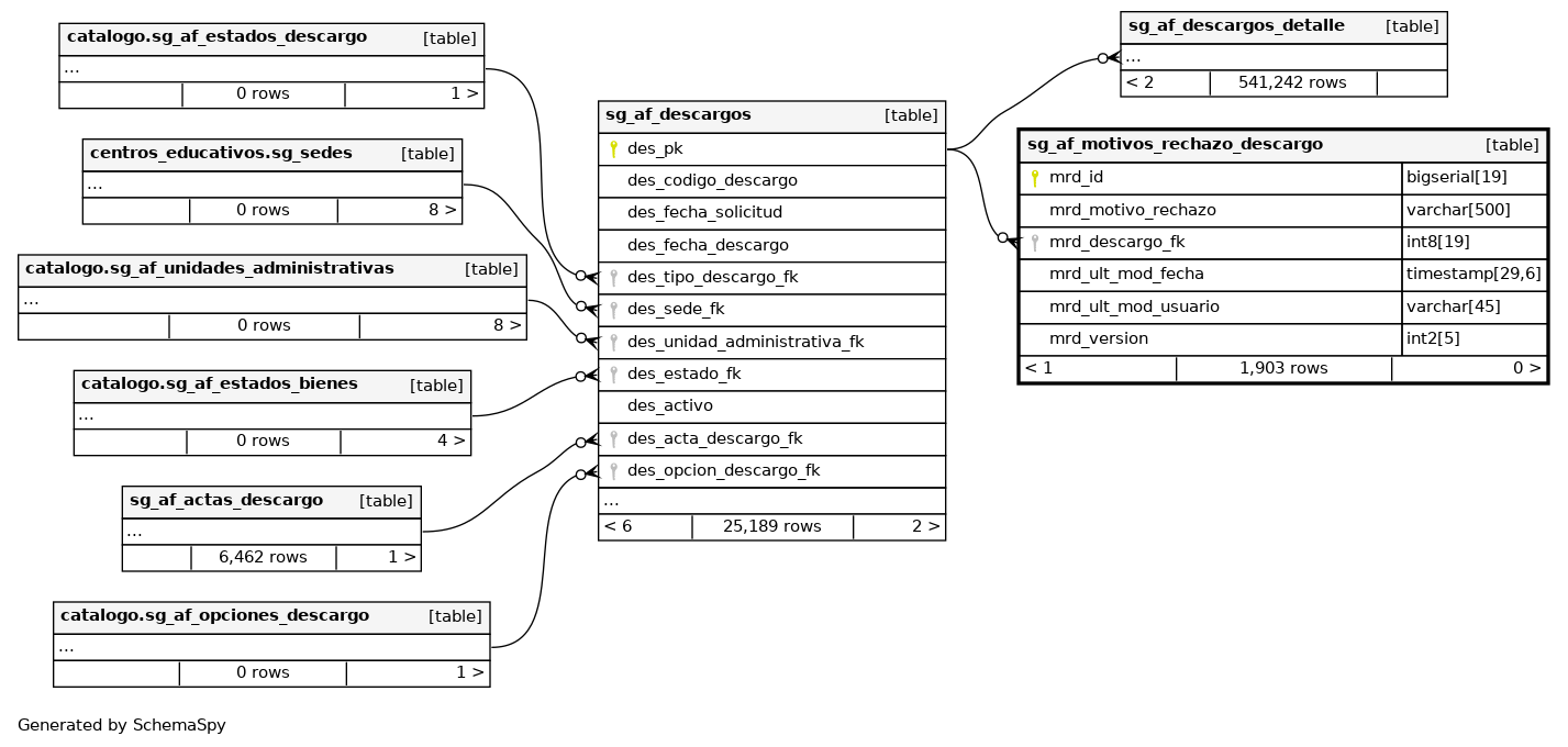
| mrd_id | bigserial | 19 | √ | nextval('activo_fijo.sg_af_motivos_rechazo_descargo_pk_seq'::regclass) |
|
|
Número correlativo autogenerado. |
||||
| mrd_motivo_rechazo | varchar | 500 | null |
|
|
Motivo de rechazo |
|||||
| mrd_descargo_fk | int8 | 19 | √ | null |
|
|
LLave foranea del descargo. |
||||
| mrd_ult_mod_fecha | timestamp | 29,6 | √ | null |
|
|
Última fecha en la que se modificó el registro. |
||||
| mrd_ult_mod_usuario | varchar | 45 | √ | null |
|
|
Último usuario que se modificó el registro. |
||||
| mrd_version | int2 | 5 | √ | null |
|
|
Versión del registro |
Indexes
| Constraint Name | Type | Sort | Column(s) |
|---|---|---|---|
| motivos_rechazo_descargo | Primary key | Asc | mrd_id |

